Warning:
JavaScript is turned OFF. None of the links on this page will work until it is reactivated.
If you need help turning JavaScript On, click here.
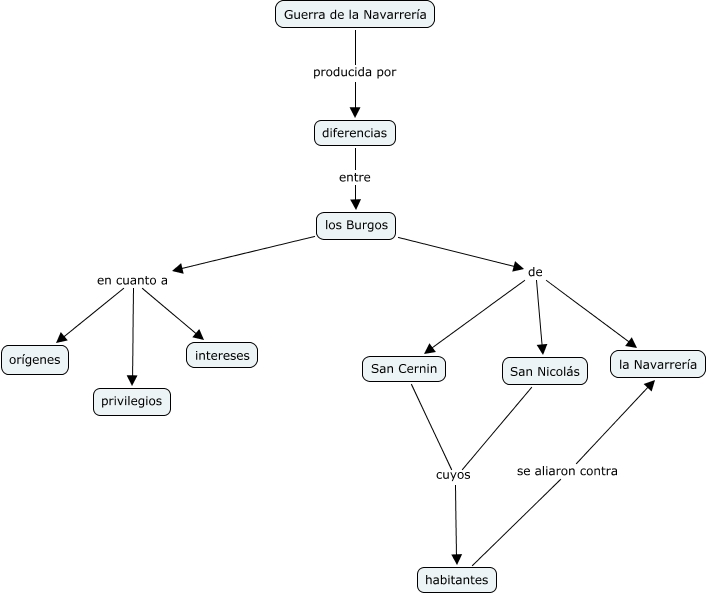
The Concept Map you are trying to access has information related to:
guerra de la mavarrería, San Nicolás cuyos habitantes, los Burgos de la Navarrería, los Burgos en cuanto a privilegios, San Cernin cuyos habitantes, los Burgos en cuanto a orígenes, los Burgos en cuanto a intereses, diferencias entre los Burgos, los Burgos de San Nicolás, Guerra de la Navarrería producida por diferencias, los Burgos de San Cernin