Warning:
JavaScript is turned OFF. None of the links on this page will work until it is reactivated.
If you need help turning JavaScript On, click here.
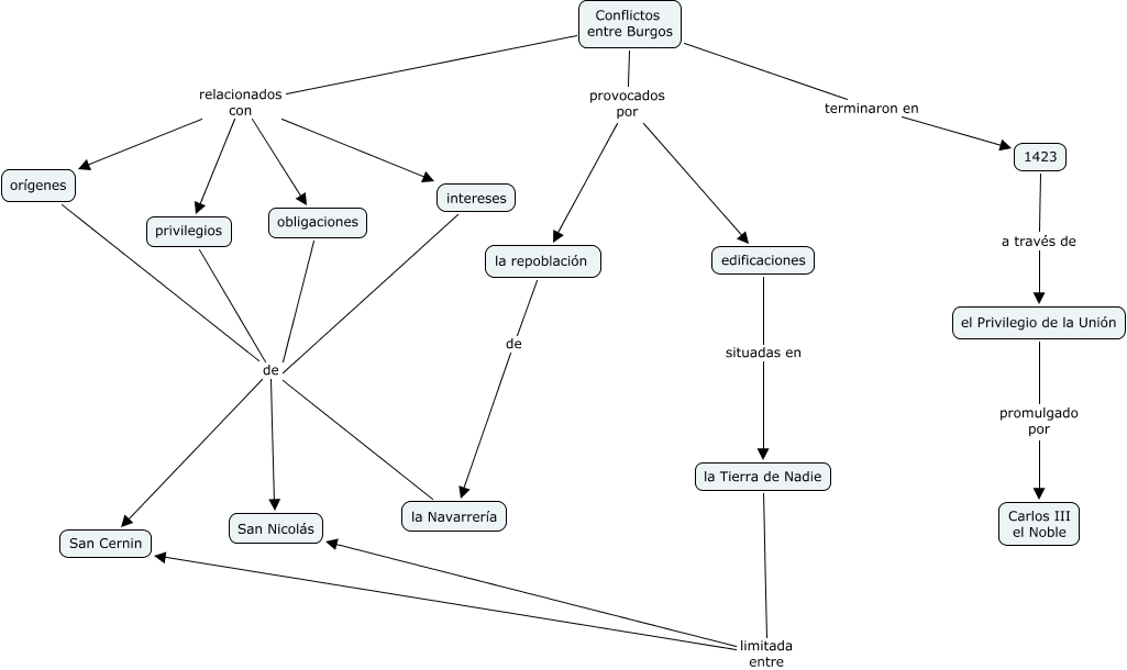
The Concept Map you are trying to access has information related to:
conflictos, intereses de San Nicolás, Conflictos entre Burgos relacionados con obligaciones, Conflictos entre Burgos relacionados con orígenes, edificaciones situadas en la Tierra de Nadie, la Tierra de Nadie limitada entre San Nicolás, Conflictos entre Burgos relacionados con intereses, privilegios de San Cernin, privilegios de la Navarrería, orígenes de San Cernin, 1423 a través de el Privilegio de la Unión