Warning:
JavaScript is turned OFF. None of the links on this page will work until it is reactivated.
If you need help turning JavaScript On, click here.
The Concept Map you are trying to access has information related to:
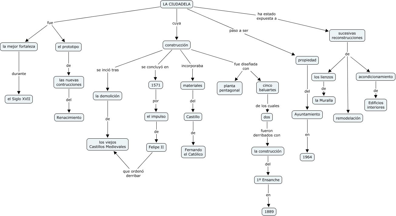
la ciudadela, construcción incorporaba materiales, 1º Ensanche en 1889, LA CIUDADELA ha estado expuesta a sucesivas reconstrucciones, sucesivas reconstrucciones de remodelación, construcción se concluyó en 1571, la mejor fortaleza durante el Siglo XVII, LA CIUDADELA fue el prototipo, LA CIUDADELA paso a ser propiedad, construcción fue diseñada con cinco baluartes, el prototipo de las nuevas contrucciones