Warning:
JavaScript is turned OFF. None of the links on this page will work until it is reactivated.
If you need help turning JavaScript On, click here.
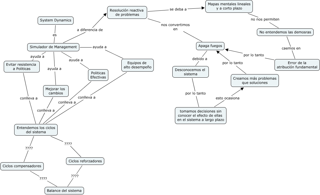
Este Cmap, tiene información relacionada con: System Dynamic, Resolución reactiva de problemas nos convertimos en Apaga fuegos, Simulador de Management ayuda a Mejorar los cambios, Desconocemos el sistema por lo tanto tomamos decisiones sin conocer el efecto de ellas en el sistema a largo plazo, Entendemos los ciclos del sistema ???? Ciclos reforzadores, Creamos más problemas que soluciones por lo tanto Apaga fuegos, Mejorar los cambios conlleva a Entendemos los ciclos del sistema, Evitar resistencia a Politicas conlleva a Entendemos los ciclos del sistema, tomamos decisiones sin conocer el efecto de ellas en el sistema a largo plazo esto ocasiona Creamos más problemas que soluciones, Simulador de Management a diferencia de Resolución reactiva de problemas, System Dynamics es Simulador de Management, Apaga fuegos debido a Desconocemos el sistema, Ciclos compensadores ???? Balance del sistema, Simulador de Management ayuda a Equipos de alto desempeño, Politicas Efectivas conlleva a Entendemos los ciclos del sistema, Ciclos reforzadores ???? Balance del sistema, Equipos de alto desempeño conlleva a Entendemos los ciclos del sistema, Error de la atribución fundamental por lo tanto Apaga fuegos, Resolución reactiva de problemas se deba a Mapas mentales lineales y a corto plazo, No entendemos las demosras caemos en Error de la atribución fundamental, Entendemos los ciclos del sistema ???? Ciclos compensadores