Warning:
JavaScript is turned OFF. None of the links on this page will work until it is reactivated.
If you need help turning JavaScript On, click here.
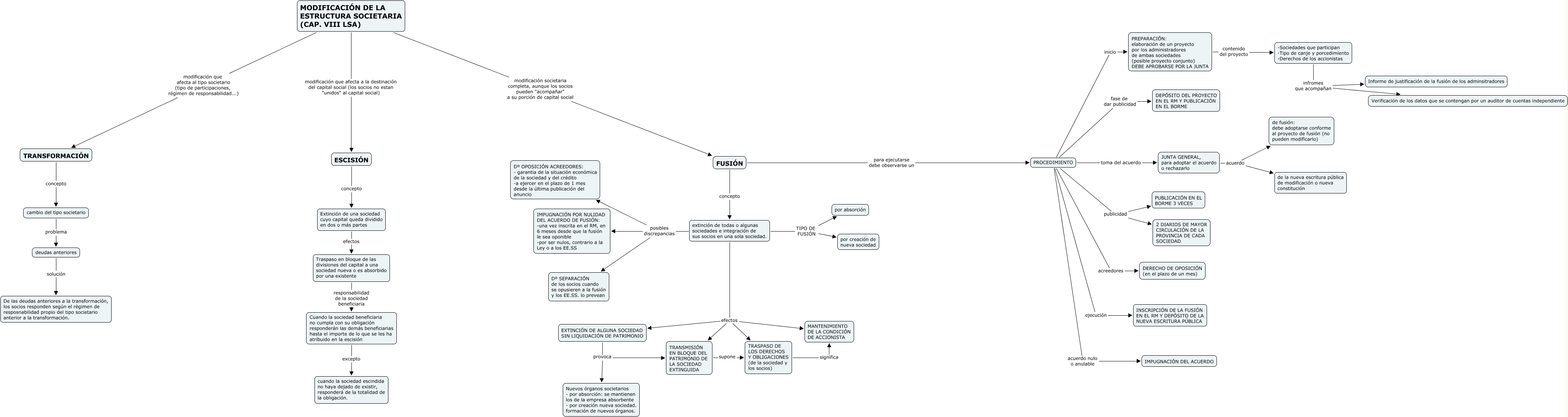
Este mapa conceptual tiene información relacionada a: caso9, PROCEDIMIENTO publicidad PUBLICACIÓN EN EL BORME 3 VECES, Traspaso en bloque de las divisiones del capital a una sociedad nueva o es absorbido por una existente responsabilidad de la sociedad beneficiaria Cuando la sociedad beneficiaria no cumpla con su obligación responderán las demás beneficiarias hasta el importe de lo que se les ha atribuido en la escisión, ESCISIÓN concepto Extinción de una sociedad cuyo capital queda dividido en dos o más partes, JUNTA GENERAL, para adoptar el acuerdo o rechazarlo acuerdo de la nueva escritura pública de modificación o nueva constitución, -Sociedades que participan -Tipo de canje y porcedimiento -Derechos de los accionistas infromes que acompañan Informe de justificación de la fusión de los adminsitradores, TRANSFORMACIÓN concepto cambio del tipo societario, FUSIÓN concepto extinción de todas o algunas sociedades e integración de sus socios en una sola sociedad., JUNTA GENERAL, para adoptar el acuerdo o rechazarlo acuerdo de fusión: debe adoptarse conforme al proyecto de fusión (no pueden modificarlo), extinción de todas o algunas sociedades e integración de sus socios en una sola sociedad. efectos MANTENIMIENTO DE LA CONDICIÓN DE ACCIONISTA, PROCEDIMIENTO fase de dar publicidad DEPÓSITO DEL PROYECTO EN EL RM Y PUBLICACIÓN EN EL BORME, -Sociedades que participan -Tipo de canje y porcedimiento -Derechos de los accionistas infromes que acompañan Verificación de los datos que se contengan por un auditor de cuentas independiente, MODIFICACIÓN DE LA ESTRUCTURA SOCIETARIA (CAP. VIII LSA) modificación que afecta al tipo societario (tipo de participaciones, régimen de responsabilidad...) TRANSFORMACIÓN, extinción de todas o algunas sociedades e integración de sus socios en una sola sociedad. TIPO DE FUSIÓN por absorción, extinción de todas o algunas sociedades e integración de sus socios en una sola sociedad. posibles discrepancias Dº OPOSICIÓN ACREEDORES: - garantia de la situación económica de la sociedad y del crédito -a ejercer en el plazo de 1 mes desde la última publicación del anuncio, extinción de todas o algunas sociedades e integración de sus socios en una sola sociedad. TIPO DE FUSIÓN por creación de nueva sociedad, PROCEDIMIENTO toma del acuerdo JUNTA GENERAL, para adoptar el acuerdo o rechazarlo, deudas anteriores solución De las deudas anteriores a la transformación, los socios responden según el règimen de resposnabilidad propio del tipo societario anterior a la transformación., cambio del tipo societario problema deudas anteriores, PROCEDIMIENTO acuerdo nulo o anulable IMPUGNACIÓN DEL ACUERDO, TRASPASO DE LOS DERECHOS Y OBLIGACIONES (de la sociedad y los socios) significa MANTENIMIENTO DE LA CONDICIÓN DE ACCIONISTA