Warning:
JavaScript is turned OFF. None of the links on this page will work until it is reactivated.
If you need help turning JavaScript On, click here.
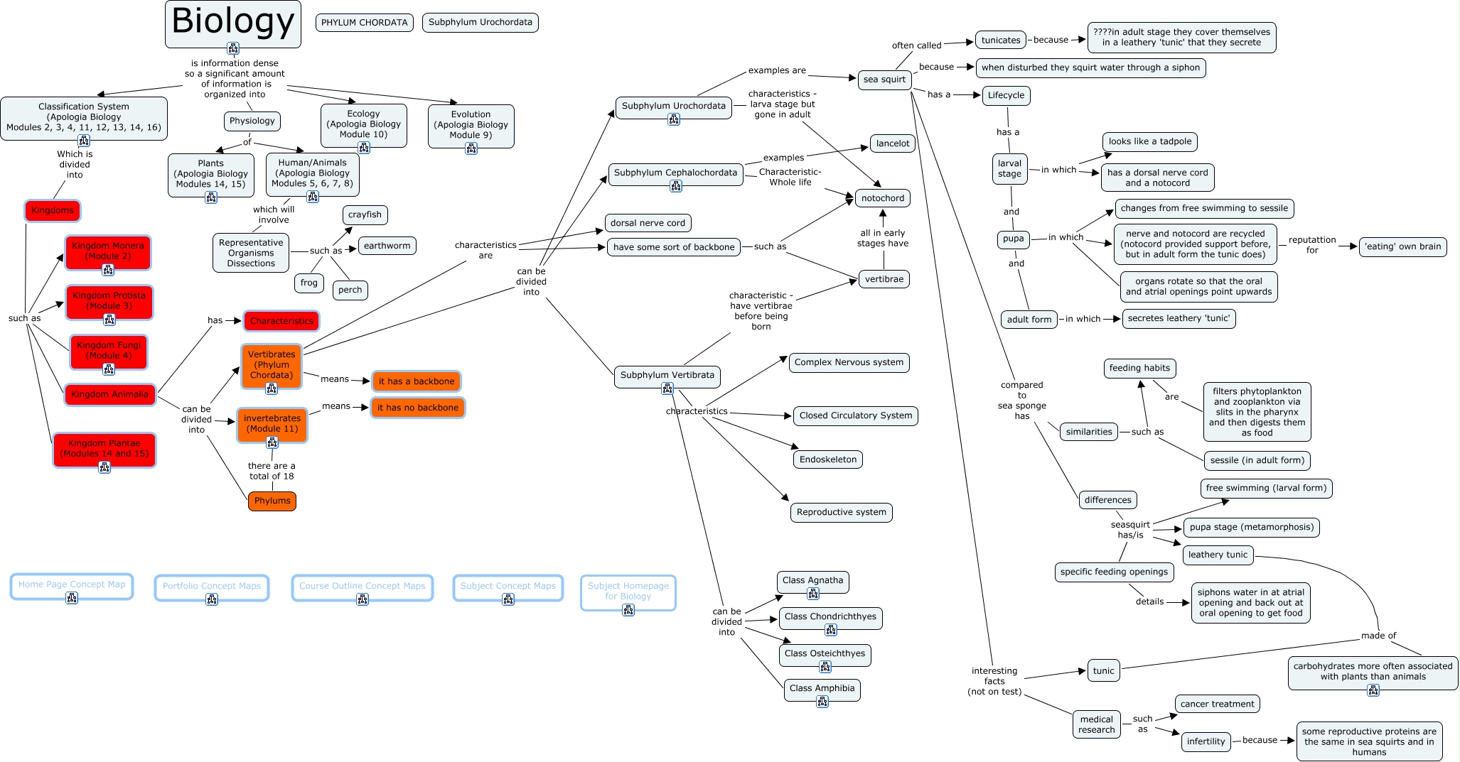
This Concept Map, created with IHMC CmapTools, has information related to: Subphylum Urochordata, Subphylum Vertibrata characteristics Endoskeleton, Kingdoms such as Kingdom Monera (Module 2), invertebrates (Module 11) means it has no backbone, Biology is information dense so a significant amount of information is organized into Evolution (Apologia Biology Module 9), Subphylum Vertibrata can be divided into Class Chondrichthyes, infertility because some reproductive proteins are the same in sea squirts and in humans, Kingdoms such as Kingdom Animalia, similarities such as feeding habits, medical research such as cancer treatment, Biology is information dense so a significant amount of information is organized into Classification System (Apologia Biology Modules 2, 3, 4, 11, 12, 13, 14, 16), sea squirt often called tunicates, Subphylum Vertibrata characteristics Closed Circulatory System, differences seasquirt has/is leathery tunic, Biology is information dense so a significant amount of information is organized into Ecology (Apologia Biology Module 10), medical research such as infertility, Classification System (Apologia Biology Modules 2, 3, 4, 11, 12, 13, 14, 16) Which is divided into Kingdoms, sea squirt compared to sea sponge has differences, Vertibrates (Phylum Chordata) characteristics are dorsal nerve cord, Vertibrates (Phylum Chordata) can be divided into Subphylum Vertibrata, adult form in which secretes leathery 'tunic'