Warning:
JavaScript is turned OFF. None of the links on this page will work until it is reactivated.
If you need help turning JavaScript On, click here.
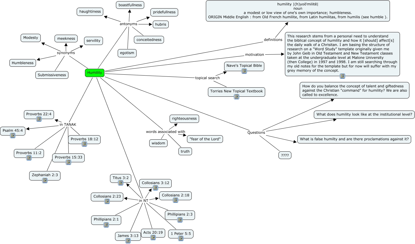
This Concept Map has information related to: Word Study on Humility, Humility antonyms egotism, Humility synonyms meekness, Humility Questions What is false humilty and are there proclamations against it?, Humility antonyms haughtiness, Humility in NT Phillipians 2:3, Humility words associated with "fear of the Lord", Humility in TANAK Proverbs 15:33, Humility definitions humility |(h)yoōˈmilitē| noun a modest or low view of one's own importance; humbleness. ORIGIN Middle English : from Old French humilite, from Latin humilitas, from humilis (see humble )., Humility in TANAK Proverbs 22:4, Humility in NT Phillipians 2:1