Warning:
JavaScript is turned OFF. None of the links on this page will work until it is reactivated.
If you need help turning JavaScript On, click here.
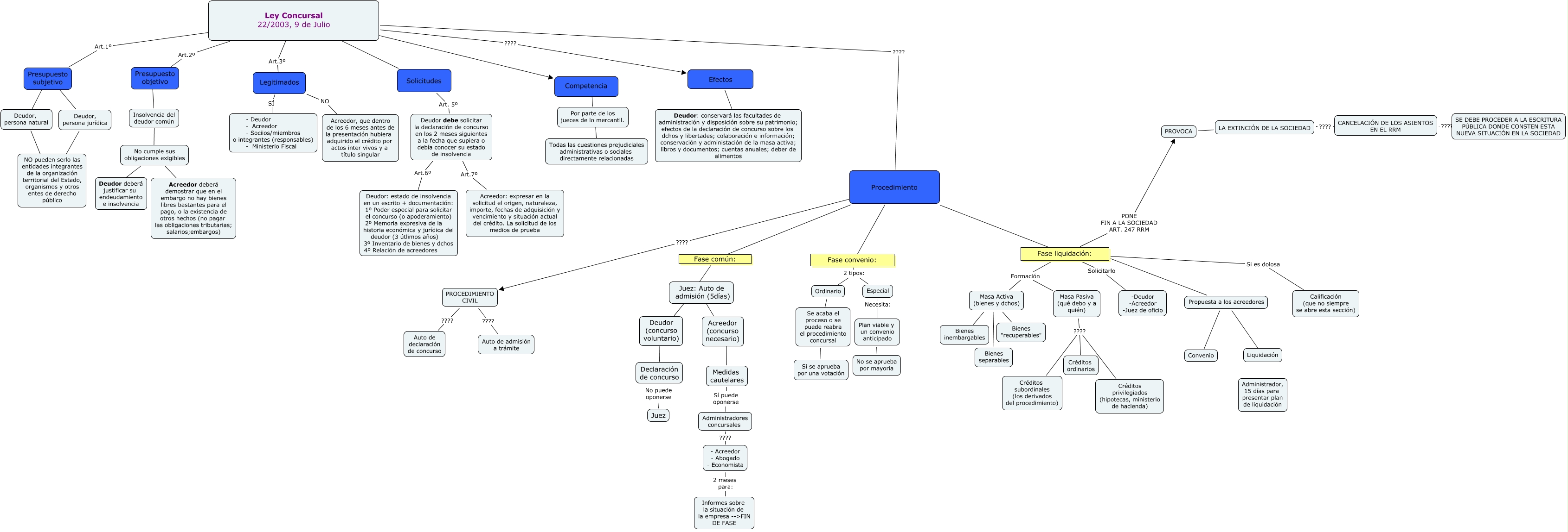
Este mapa conceptual tiene información relacionada a: Practica 10 RETOCADA, LA EXTINCIÓN DE LA SOCIEDAD ???? CANCELACIÓN DE LOS ASIENTOS EN EL RRM, Acreedor (concurso necesario) ???? Medidas cautelares, Efectos ???? Deudor: conservará las facultades de administración y disposición sobre su patrimonio; efectos de la declaración de concurso sobre los dchos y libertades; colaboración e información; conservación y administación de la masa activa; libros y documentos; cuentas anuales; deber de alimentos, Se acaba el proceso o se puede reabra el procedimiento concursal ???? Sí se aprueba por una votación, Presupuesto subjetivo ???? Deudor, persona natural, No cumple sus obligaciones exigibles ???? Acreedor deberá demostrar que en el embargo no hay bienes libres bastantes para el pago, o la existencia de otros hechos (no pagar las obligaciones tributarias; salarios;embargos), PROCEDIMIENTO CIVIL ???? Auto de declaración de concurso, Fase liquidación: ???? Propuesta a los acreedores, Solicitudes Art. 5º Deudor debe solicitar la declaración de concurso en los 2 meses siguientes a la fecha que supiera o debía conocer su estado de insolvencia, Fase liquidación: Formación Masa Activa (bienes y dchos), Presupuesto objetivo ???? Insolvencia del deudor común, Masa Activa (bienes y dchos) ???? Bienes separables, Insolvencia del deudor común ???? No cumple sus obligaciones exigibles, Competencia ???? Por parte de los jueces de lo mercantil., Deudor debe solicitar la declaración de concurso en los 2 meses siguientes a la fecha que supiera o debía conocer su estado de insolvencia Art.6º Deudor: estado de insolvencia en un escrito + documentación: 1º Poder especial para solicitar el concurso (o apoderamiento) 2º Memoria expresiva de la historia económica y jurídica del deudor (3 útlimos años) 3º Inventario de bienes y dchos 4º Relación de acreedores, Medidas cautelares Sí puede oponerse Administradores concursales, Ley Concursal 22/2003, 9 de Julio ???? Competencia, Deudor, persona jurídica ???? NO pueden serlo las entidades integrantes de la organización territorial del Estado, organismos y otros entes de derecho público, Ley Concursal 22/2003, 9 de Julio Art.3º Legitimados, Plan viable y un convenio anticipado ???? No se aprueba por mayoría