Warning:
JavaScript is turned OFF. None of the links on this page will work until it is reactivated.
If you need help turning JavaScript On, click here.
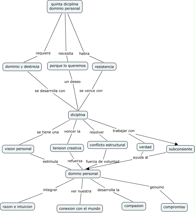
Este Cmap, tiene información relacionada con: capitulo 9, subconsiente ayuda al domnio personal, tension creativa refuerza domnio personal, domnio personal genuino compromiso, diciplina trabajar con subconsiente, verdad ayuda al domnio personal, diciplina se tiene una vision personal, diciplina trabajar con verdad, dominio y destreza se desarrolla con diciplina, quinta diciplina dominio personal habra resistencia, conflicto estructural fuerza de voluntad domnio personal, porque lo queremos un deseo diciplina, vision personal estimula domnio personal, domnio personal desarrolla la compasion, quinta diciplina dominio personal necesita porque lo queremos, resistencia se vence con diciplina, diciplina vencer la tension creativa, quinta diciplina dominio personal requiere dominio y destreza, domnio personal integrar razon e intuicion, domnio personal ver nuestra conexion con el mundo, diciplina resolver conflicto estructural