Warning:
JavaScript is turned OFF. None of the links on this page will work until it is reactivated.
If you need help turning JavaScript On, click here.
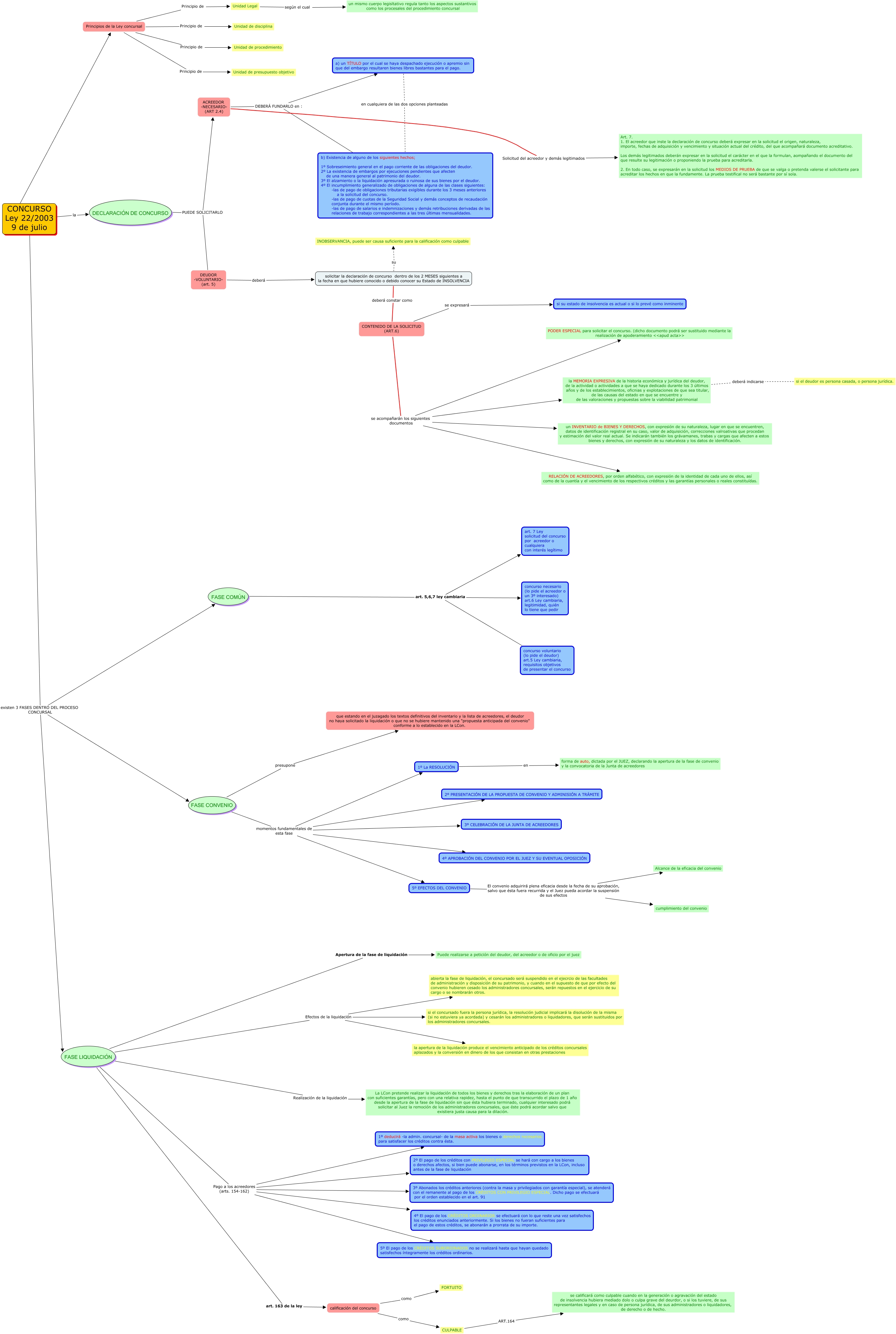
Este mapa conceptual tiene información relacionada a: practica 10, ACREEDOR -NECESARIO- (ART 2.4) Solicitud del acreedor y demás legitimados Art. 7. 1. El acreedor que inste la declaración de concurso deberá expresar en la solicitud el origen, naturaleza, importe, fechas de adquisición y vencimiento y situación actual del crédito, del que acompañará documento acreditativo. Los demás legitimados deberán expresar en la solicitud el carácter en el que la formulan, aompañando el documento del que resulte su legitimación o proponiendo la prueba para acreditarla. 2. En todo caso, se expresarán en la solicitud los MEDIOS DE PRUEBA de que se valga o pretenda valerse el solicitante para acreditar los hechos en que la fundamente. La prueba testifical no será bastante por sí sola., CONCURSO Ley 22/2003 9 de julio existen 3 FASES DENTRO DEL PROCESO CONCURSAL FASE CONVENIO, FASE LIQUIDACIÓN Pago a los acreedores (arts. 154-162) 4º El pago de los CRÉDITOS ORDINARIOS se efectuará con lo que reste una vez satisfechos los créditos enunciados anteriormente. Si los bienes no fueran suficientes para el pago de estos créditos, se abonarán a prorrata de su importe., Principios de la Ley concursal Principio de Unidad de disciplina, FASE COMÚN art. 5,6,7 ley cambiaria concurso necesario (lo pide el acreedor o un 3º interesado) art.6 Ley cambiaria, legitimidad, quién lo tiene que pedir, FASE LIQUIDACIÓN Pago a los acreedores (arts. 154-162) 1º deducirá -la admin. concursal- de la masa activa los bienes o derechos necesarios para satisfacer los créditos contra ésta., solicitar la declaración de concurso dentro de los 2 MESES siguientes a la fecha en que hubiere conocido o debido conocer su Estado de INSOLVENCIA su INOBSERVANCIA, puede ser causa suficiente para la calificación como culpable, Principios de la Ley concursal Principio de Unidad de presupuesto objetivo, FASE CONVENIO presupone que estando en el juzagado los textos definitivos del inventario y la lista de acreedores, el deudor no haya solicitado la liquidación o que no se hubiere mantenido una "propuesta anticipada del convenio" conforme a lo establecido en la LCon., DECLARACIÓN DE CONCURSO PUEDE SOLICITARLO ACREEDOR -NECESARIO- (ART 2.4), FASE CONVENIO momentos fundamentales de esta fase 4º APROBACIÓN DEL CONVENIO POR EL JUEZ Y SU EVENTUAL OPOSICIÓN, FASE LIQUIDACIÓN Efectos de la liquidación abierta la fase de liquidación, el concursado será suspendido en el ejecrcio de las facultades de administración y disposición de su patrimonio, y cuando en el supuesto de que por efecto del convenio hubieren cesado los administradores concursales, serán repuestos en el ejercicio de su cargo o se nombrarán otros., CONCURSO Ley 22/2003 9 de julio existen 3 FASES DENTRO DEL PROCESO CONCURSAL FASE COMÚN, FASE LIQUIDACIÓN Apertura de la fase de liquidación Puede realizarse a petición del deudor, del acreedor o de oficio por el juez, CONCURSO Ley 22/2003 9 de julio existen 3 FASES DENTRO DEL PROCESO CONCURSAL FASE LIQUIDACIÓN, Unidad Legal según el cual un mismo cuerpo legisltativo regula tanto los aspectos sustantivos como los procesales del procedimiento concursal, calificación del concurso como CULPABLE, solicitar la declaración de concurso dentro de los 2 MESES siguientes a la fecha en que hubiere conocido o debido conocer su Estado de INSOLVENCIA deberá constar como CONTENIDO DE LA SOLICITUD (ART.6), CULPABLE ART.164 se calificará como culpable cuando en la generación o agravación del estado de insolvencia hubiera mediado dolo o culpa grave del deurdor, o si los tuviere, de sus representantes legales y en caso de persona jurídica, de sus administradores o liquidadores, de derecho o de hecho., CONTENIDO DE LA SOLICITUD (ART.6) se expresará si su estado de insolvencia es actual o si lo prevé como inminente