Warning:
JavaScript is turned OFF. None of the links on this page will work until it is reactivated.
If you need help turning JavaScript On, click here.
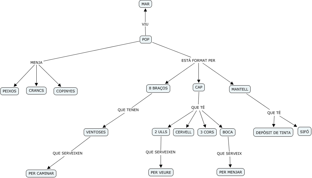
Este Cmap, tiene información relacionada con: POP, MANTELL QUE TÉ SIFÓ, POP ESTÀ FORMAT PER 8 BRAÇOS, VENTOSES QUE SERVEIXEN PER CAMINAR, POP VIU MAR, CAP QUE TÉ 2 ULLS, 8 BRAÇOS QUE TENEN VENTOSES, BOCA QUE SERVEIX PER MENJAR, CAP QUE TÉ CERVELL, POP ESTÀ FORMAT PER MANTELL, CAP QUE TÉ BOCA, POP ESTÀ FORMAT PER CAP, POP MENJA COPINYES, POP MENJA CRANCS, POP MENJA PEIXOS, MANTELL QUE TÉ DEPÒSIT DE TINTA, 2 ULLS QUE SERVEIXEN PER VEURE, CAP QUE TÉ 3 CORS