Warning:
JavaScript is turned OFF. None of the links on this page will work until it is reactivated.
If you need help turning JavaScript On, click here.
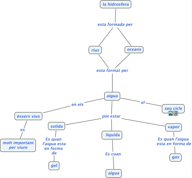
Este mapa conceptual tiene información relacionada a: la hidrosfera, aigua en els èssers vius, aigua el seu cicle, èssers vius es molt important per viure, vapor Es quan l'aigua esta en forma de gas, la hidrosfera esta formada per rius, aigua pot estar liquida, oceans esta format per aigua, aigua pot estar solida, la hidrosfera esta formada per oceans, rius esta format per aigua, solida Es quan l'aigua esta en forma de gel, aigua pot estar vapor, liquida Es cuan aigua