Warning:
JavaScript is turned OFF. None of the links on this page will work until it is reactivated.
If you need help turning JavaScript On, click here.
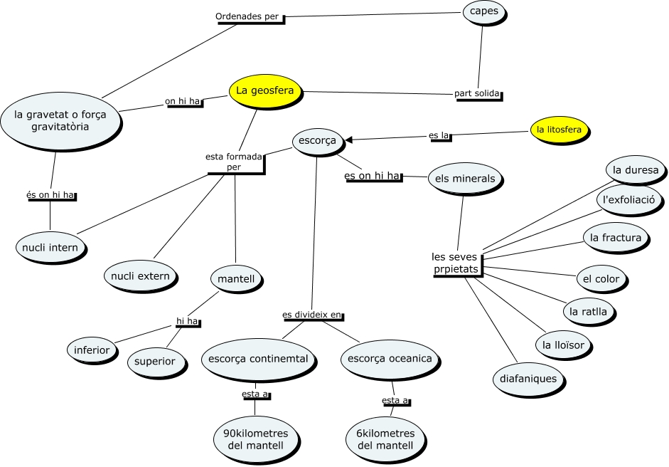
This Concept Map, created with IHMC CmapTools, has information related to: LA GEOSFERA_Eli.f y awatif, escorça es on hi ha els minerals, nucli extern esta formada per La geosfera, La geosfera on hi ha la gravetat o força gravitatòria, capes Ordenades per la gravetat o força gravitatòria, els minerals les seves prpietats l'exfoliació, escorça continemtal esta a 90kilometres del mantell, escorça oceanica esta a 6kilometres del mantell, la litosfera es la escorça, escorça esta formada per La geosfera, els minerals les seves prpietats la lloïsor, nucli intern és on hi ha la gravetat o força gravitatòria, capes part solida La geosfera, els minerals les seves prpietats diafaniques, mantell hi ha inferior, escorça es divideix en escorça continemtal, els minerals les seves prpietats el color, mantell hi ha superior, nucli intern esta formada per La geosfera, escorça es divideix en escorça oceanica, els minerals les seves prpietats la fractura