WARNING:
JavaScript is turned OFF. None of the links on this concept map will
work until it is reactivated.
If you need help turning JavaScript On, click here.
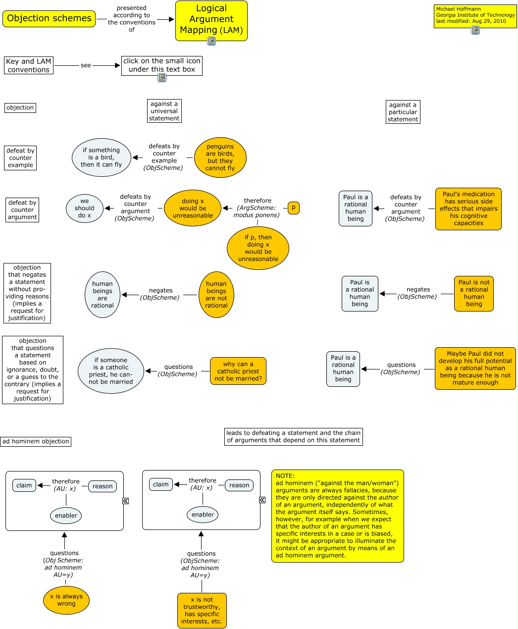
This Concept Map, created with IHMC CmapTools, has information related to: conflict schemes, Paul's medication has serious side effects that impairs his cognitive capacities defeats by counter argument (ObjScheme) Paul is a rational human being, x is not trustworthy, has specific interests, etc. questions (ObjScheme: ad hominem AU=y) ????, enabler therefore (AU: x) claim, enabler therefore (AU: x) claim, if p, then doing x would be unreasonable therefore (ArgScheme: modus ponens) doing x would be unreasonable, Paul is not a rational human being negates (ObjScheme) Paul is a rational human being, Key and LAM conventions see click on the small icon under this text box, human beings are not rational negates (ObjScheme) human beings are rational, penguins are birds, but they cannot fly defeats by counter example (ObjScheme) if something is a bird, then it can fly, p therefore (ArgScheme: modus ponens) doing x would be unreasonable, why can a catholic priest not be married? questions (ObjScheme) if someone is a catholic priest, he can- not be married, reason therefore (AU: x) claim, x is always wrong questions (ObjScheme: ad hominem AU=y) ????, reason therefore (AU: x) claim, Objection schemes presented according to the conventions of Logical Argument Mapping (LAM), Maybe Paul did not develop his full potential as a rational human being because he is not mature enough questions (ObjScheme) Paul is a rational human being, doing x would be unreasonable defeats by counter argument (ObjScheme) we should do x