Warning:
JavaScript is turned OFF. None of the links on this page will work until it is reactivated.
If you need help turning JavaScript On, click here.
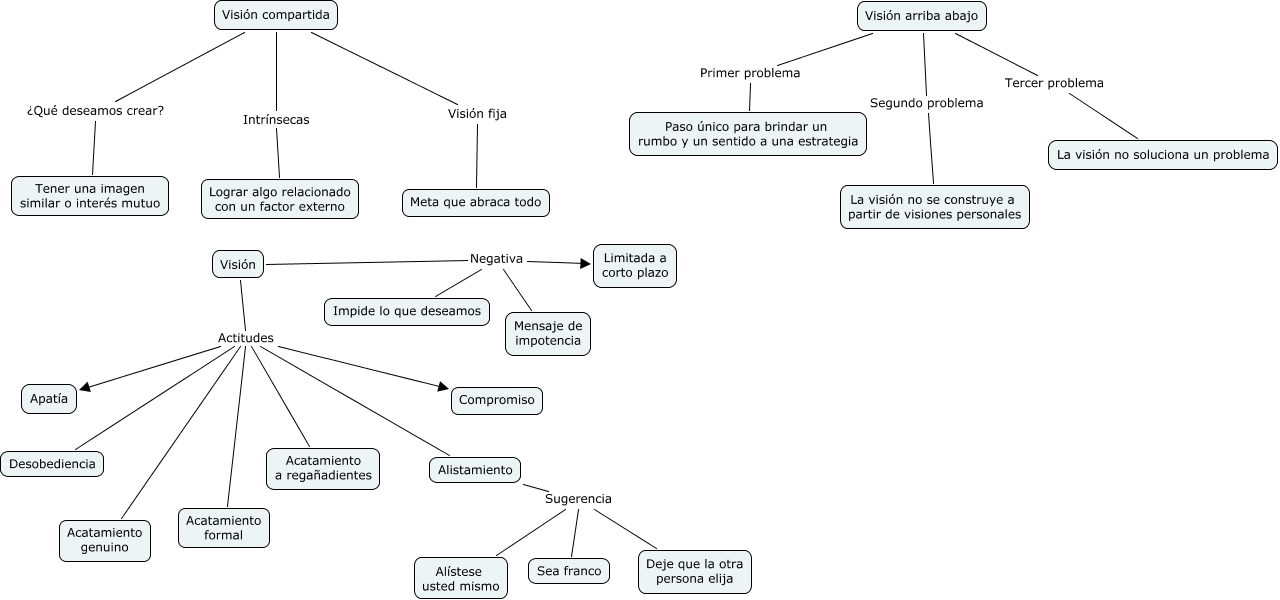
Este Cmap, tiene información relacionada con: Capítulo 11, Visión Negativa Impide lo que deseamos, Visión Actitudes Alistamiento, Visión Actitudes Acatamiento genuino, Visión Negativa Limitada a corto plazo, Visión compartida ¿Qué deseamos crear? Tener una imagen similar o interés mutuo, Visión Actitudes Compromiso, Visión compartida Intrínsecas Lograr algo relacionado con un factor externo, Visión arriba abajo Segundo problema La visión no se construye a partir de visiones personales, Alistamiento Sugerencia Sea franco, Visión Negativa Mensaje de impotencia, Visión Actitudes Acatamiento formal, Alistamiento Sugerencia Alístese usted mismo, Visión compartida Visión fija Meta que abraca todo, Visión arriba abajo Primer problema Paso único para brindar un rumbo y un sentido a una estrategia, Visión Actitudes Acatamiento a regañadientes, Visión arriba abajo Tercer problema La visión no soluciona un problema, Alistamiento Sugerencia Deje que la otra persona elija, Visión Actitudes Apatía, Visión Actitudes Desobediencia