Warning:
JavaScript is turned OFF. None of the links on this page will work until it is reactivated.
If you need help turning JavaScript On, click here.
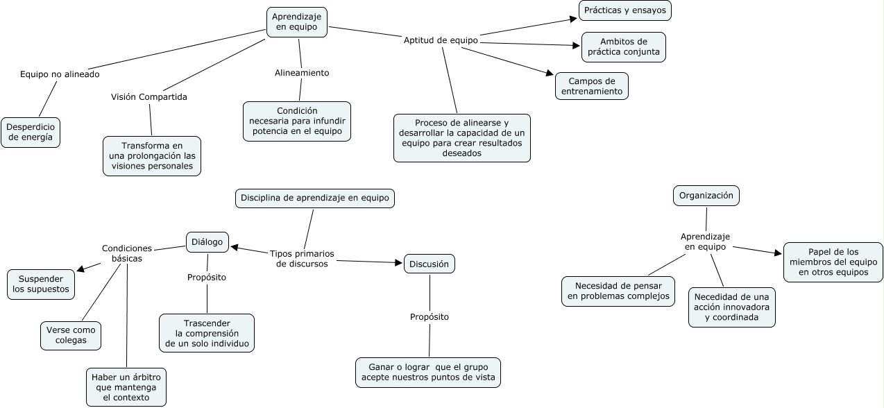
Este Cmap, tiene información relacionada con: Capítulo 12, Disciplina de aprendizaje en equipo Tipos primarios de discursos Discusión, Diálogo Condiciones básicas Suspender los supuestos, Organización Aprendizaje en equipo Necesidad de pensar en problemas complejos, Diálogo Condiciones básicas Haber un árbitro que mantenga el contexto, Aprendizaje en equipo Aptitud de equipo Proceso de alinearse y desarrollar la capacidad de un equipo para crear resultados deseados, Aprendizaje en equipo Equipo no alineado Desperdicio de energía, Diálogo Propósito Trascender la comprensión de un solo individuo, Organización Aprendizaje en equipo Papel de los miembros del equipo en otros equipos, Diálogo Condiciones básicas Verse como colegas, Aprendizaje en equipo Aptitud de equipo Campos de entrenamiento, Aprendizaje en equipo Aptitud de equipo Ambitos de práctica conjunta, Aprendizaje en equipo Aptitud de equipo Prácticas y ensayos, Organización Aprendizaje en equipo Necedidad de una acción innovadora y coordinada, Disciplina de aprendizaje en equipo Tipos primarios de discursos Diálogo, Discusión Propósito Ganar o lograr que el grupo acepte nuestros puntos de vista, Aprendizaje en equipo Visión Compartida Transforma en una prolongación las visiones personales, Aprendizaje en equipo Alineamiento Condición necesaria para infundir potencia en el equipo