Warning:
JavaScript is turned OFF. None of the links on this page will work until it is reactivated.
If you need help turning JavaScript On, click here.
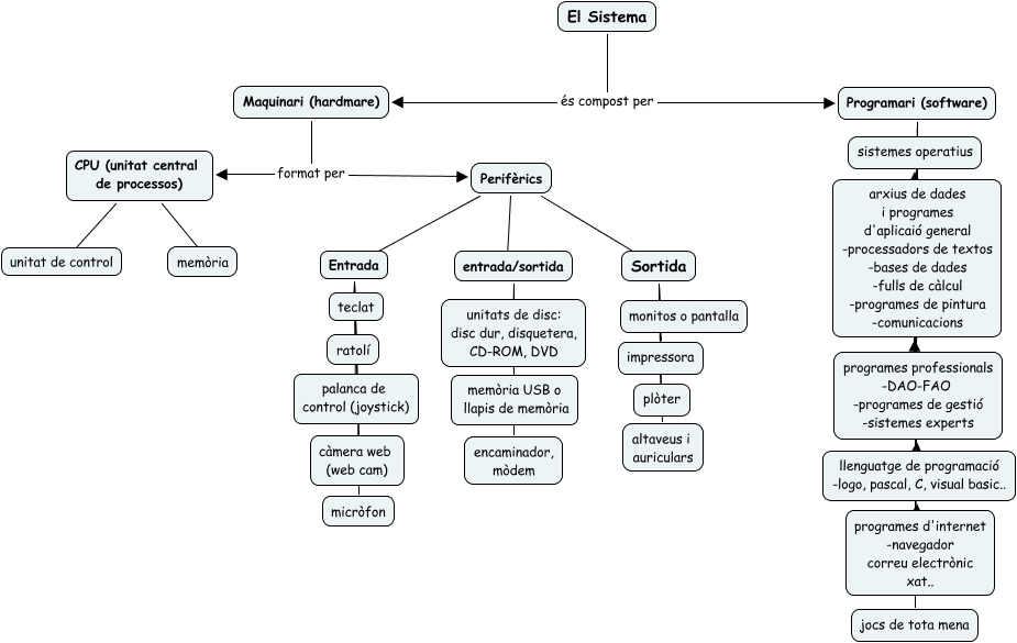
Este mapa conceptual tiene información relacionada a: tecno, Programari (software) ???? llenguatge de programació -logo, pascal, C, visual basic.., CPU (unitat central de processos) ???? unitat de control, Perifèrics ???? Entrada, Maquinari (hardmare) format per Perifèrics, Programari (software) ???? programes d'internet -navegador correu electrònic xat.., entrada/sortida ???? unitats de disc: disc dur, disquetera, CD-ROM, DVD, El Sistema és compost per Programari (software), entrada/sortida ???? encaminador, mòdem, El Sistema és compost per Maquinari (hardmare), Sortida ???? impressora, Entrada ???? micròfon, Programari (software) ???? jocs de tota mena, Entrada ???? palanca de control (joystick), Sortida ???? monitos o pantalla, Programari (software) ???? programes professionals -DAO-FAO -programes de gestió -sistemes experts, Maquinari (hardmare) format per CPU (unitat central de processos), entrada/sortida ???? unitats de disc: disc dur, disquetera, CD-ROM, DVD, Entrada ???? teclat, Programari (software) ???? arxius de dades i programes d'aplicaió general -processadors de textos -bases de dades -fulls de càlcul -programes de pintura -comunicacions, Sortida ???? altaveus i auriculars