Warning:
JavaScript is turned OFF. None of the links on this page will work until it is reactivated.
If you need help turning JavaScript On, click here.
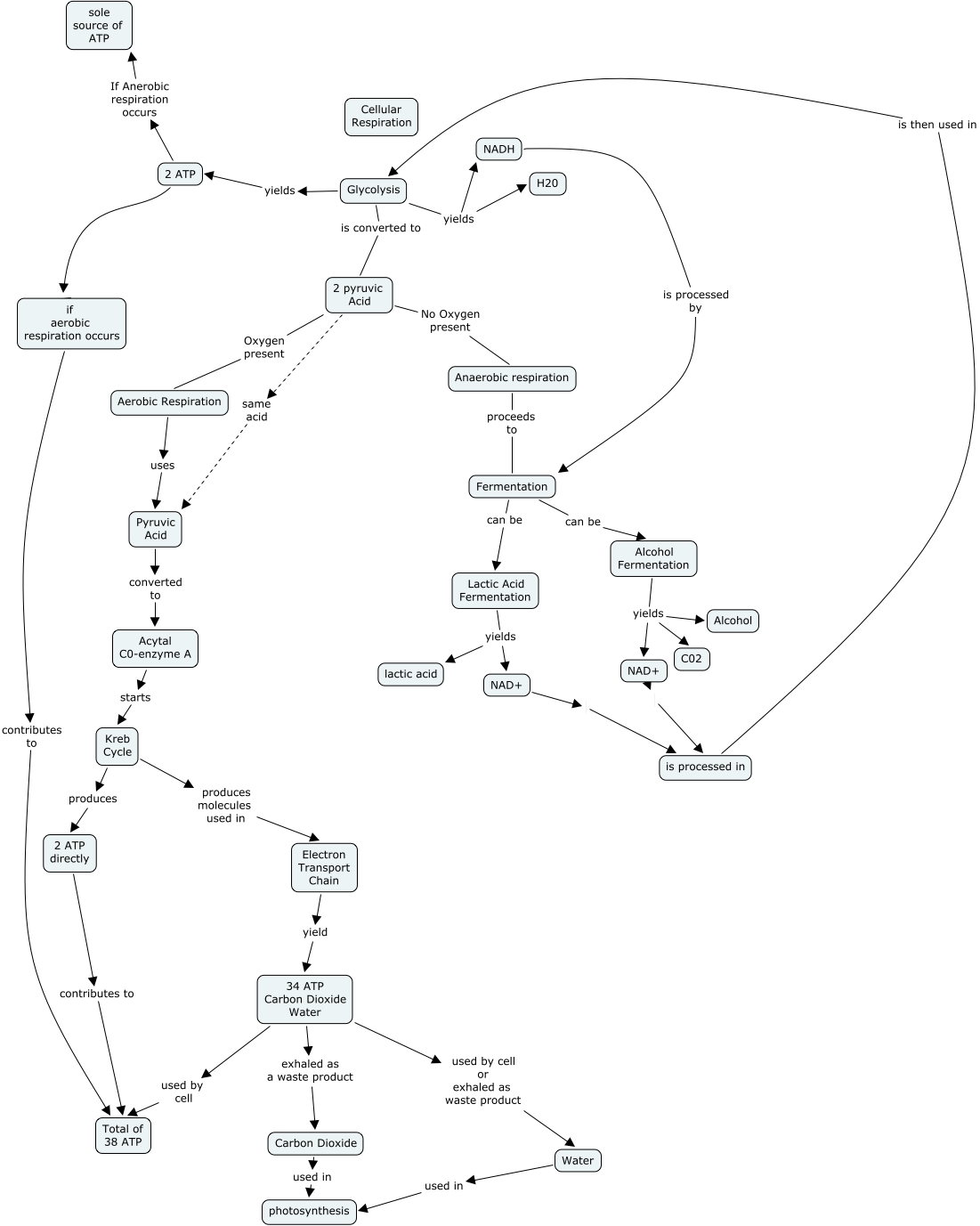
This Concept Map, created with IHMC CmapTools, has information related to: Untitled 1, Electron Transport Chain yield 34 ATP Carbon Dioxide Water, Lactic Acid Fermentation yields NAD+, Aerobic Respiration uses Pyruvic Acid, Kreb Cycle produces molecules used in Electron Transport Chain, 2 pyruvic Acid same acid Pyruvic Acid, NAD+ is processed in, Fermentation can be Alcohol Fermentation, 34 ATP Carbon Dioxide Water exhaled as a waste product Carbon Dioxide, if aerobic respiration occurs contributes to Total of 38 ATP, NAD+ is processed in, Lactic Acid Fermentation yields lactic acid, Acytal C0-enzyme A starts Kreb Cycle, Alcohol Fermentation yields NAD+, Glycolysis yields H20, 2 ATP if aerobic respiration occurs, 2 pyruvic Acid No Oxygen present Anaerobic respiration, 34 ATP Carbon Dioxide Water used by cell or exhaled as waste product Water, is processed in is then used in Glycolysis, Glycolysis is converted to 2 pyruvic Acid, Fermentation can be Lactic Acid Fermentation