Warning:
JavaScript is turned OFF. None of the links on this page will work until it is reactivated.
If you need help turning JavaScript On, click here.
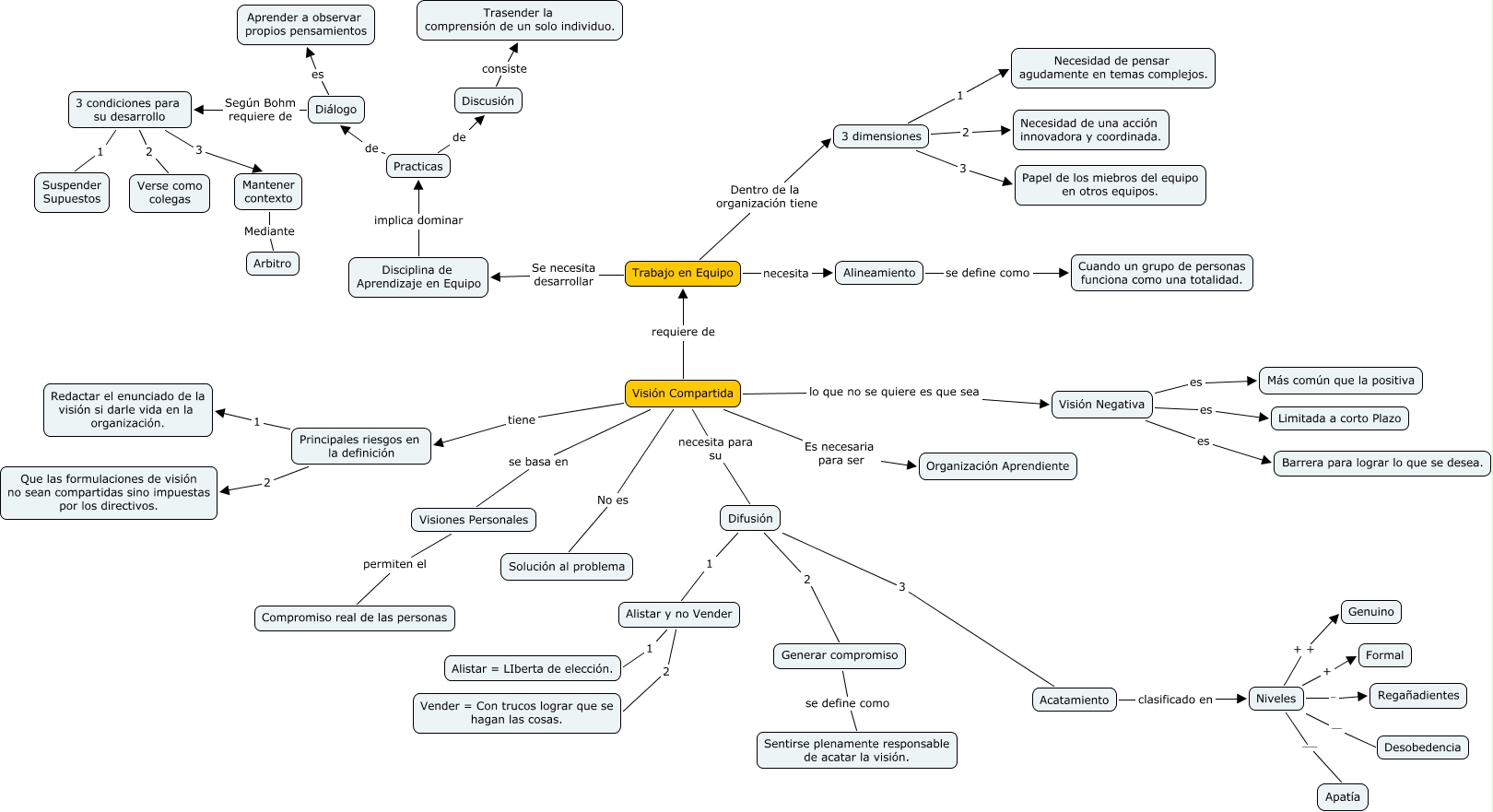
Este Cmap, tiene información relacionada con: Actividad Clase 6, Niveles --- Apatía, Mantener contexto Mediante Arbitro, Principales riesgos en la definición 2 Que las formulaciones de visión no sean compartidas sino impuestas por los directivos., Visión Compartida se basa en Visiones Personales, Practicas de Discusión, 3 dimensiones 3 Papel de los miebros del equipo en otros equipos., Alistar y no Vender 2 Vender = Con trucos lograr que se hagan las cosas., Visión Compartida requiere de Trabajo en Equipo, 3 condiciones para su desarrollo 3 Mantener contexto, Practicas de Diálogo, 3 condiciones para su desarrollo 1 Suspender Supuestos, Niveles - Regañadientes, Difusión 2 Generar compromiso, Alistar y no Vender 1 Alistar = LIberta de elección., Visión Compartida lo que no se quiere es que sea Visión Negativa, Visión Compartida No es Solución al problema, Visión Negativa es Más común que la positiva, Disciplina de Aprendizaje en Equipo implica dominar Practicas, Niveles + Formal, Diálogo es Aprender a observar propios pensamientos