Warning:
JavaScript is turned OFF. None of the links on this page will work until it is reactivated.
If you need help turning JavaScript On, click here.
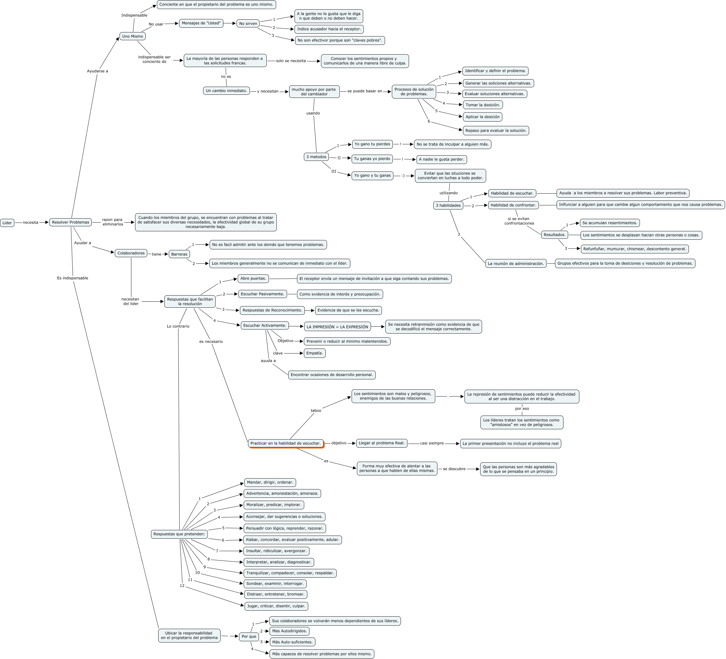
Este Cmap, tiene información relacionada con: Mapa 7, Respuestas que pretenden: 1 Mandar, dirigir, ordenar., Respuestas que pretenden: 6 Alabar, concordar, evaluar positivamente, adular., Respuestas que facilitan la resolución 4 Escuchar Activamente., Practicar en la habilidad de escuchar. taboo Los sentimientos son malos y peligrosos, enemigos de las buenas relaciones., Abre puertas. ???? El receptor envía un mensaje de invitación a que siga contando sus problemas., Respuestas que facilitan la resolución 1 Abre puertas., La represión de sentimientos puede reducir la efectividad al ser una distracción en el trabajo. por eso Los líderes tratan los sentimientos como "amistosos" en vez de peligrosos., Un cambio inmediato. y necesitan mucho apoyo por parte del cambiador, Ubicar la responsabilidad en el propietario del problema Por que, 3 metodos III Yo gano y tu ganas, Colaboradores necesitan del lider Respuestas que facilitan la resolución, Escuchar Activamente. clave Empatía., Practicar en la habilidad de escuchar. es Forma muy efectiva de alentar a las personas a que hablen de ellas mismas., Resultados. ???? Los sentimientos se desplazan hacian otras personas o cosas., Yo gano tu pierdes ! No se trata de inculpar a alguien más., Respuestas que facilitan la resolución 3 Respuestas de Reconocimiento., No sirven 2 Indice acusador hacia el receptor., Respuestas que pretenden: 10 Sondear, examinir, interrogar., Por que 2 Mas Autodirigidos., Por que 1 Sus colaboradores se volverán menos dependientes de sus líderes.