Warning:
JavaScript is turned OFF. None of the links on this page will work until it is reactivated.
If you need help turning JavaScript On, click here.
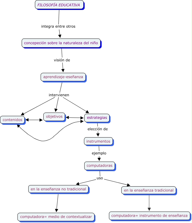
Este mapa conceptual tiene información relacionada a: ana domínguez- m brescia, objetivos estrategias, en la enseñanza no tradicional computadora= medio de contextualizar, aprendizaje-eseñanza intervienen contenidos, FILOSOFÍA EDUCATIVA integra entre otros concepeción sobre la naturaleza del niño, computadoras uso en la enseñanza no tradicional, instrumentos ejemplo computadoras, concepeción sobre la naturaleza del niño visión de aprendizaje-eseñanza, aprendizaje-eseñanza intervienen estrategias, aprendizaje-eseñanza intervienen objetivos, estrategias elección de instrumentos, contenidos estrategias, computadoras uso en la enseñanza tradicional, en la enseñanza tradicional computadora= instrumento de enseñanza, contenidos objetivos