Warning:
JavaScript is turned OFF. None of the links on this page will work until it is reactivated.
If you need help turning JavaScript On, click here.
The Concept Map you are trying to access has information related to:
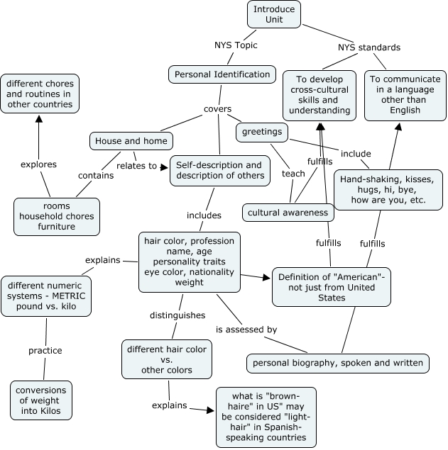
Dana Adams, Self-description and description of others includes hair color, profession name, age personality traits eye color, nationality weight, Personal Identification covers Self-description and description of others, Introduce Unit NYS Topic Personal Identification, hair color, profession name, age personality traits eye color, nationality weight ???? Definition of "American"- not just from United States, cultural awareness fulfills To develop cross-cultural skills and understanding, Introduce Unit NYS standards To develop cross-cultural skills and understanding, greetings teach cultural awareness, personal biography, spoken and written fulfills To communicate in a language other than English, Personal Identification covers greetings, House and home contains rooms household chores furniture