Warning:
JavaScript is turned OFF. None of the links on this page will work until it is reactivated.
If you need help turning JavaScript On, click here.
The Concept Map you are trying to access has information related to:
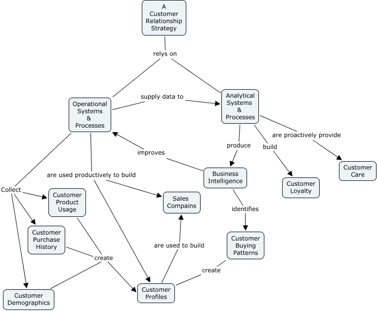
SSmith Revised, Business Intelligence improves Operational Systems & Processes, Operational Systems & Processes are used productively to build Sales Compains, Analytical Systems & Processes build Customer Loyalty, Analytical Systems & Processes produce Business Intelligence, Customer Purchase History create Customer Profiles, Customer Product Usage create Customer Profiles, Operational Systems & Processes supply data to Analytical Systems & Processes, Customer Buying Patterns create Customer Profiles, Analytical Systems & Processes are proactively provide Customer Care, Operational Systems & Processes are used productively to build Customer Profiles