Warning:
JavaScript is turned OFF. None of the links on this page will work until it is reactivated.
If you need help turning JavaScript On, click here.
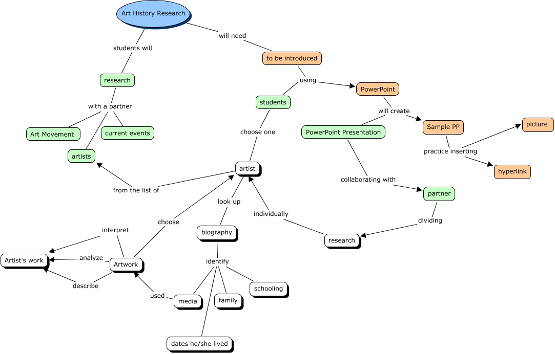
This Concept Map, created with IHMC CmapTools, has information related to: Revised Art History lesson, Sample PP practice inserting hyperlink, PowerPoint will create Sample PP, research with a partner Art Movement, Sample PP practice inserting picture, PowerPoint will create PowerPoint Presentation, biography identify dates he/she lived, students choose one artist, Artwork choose artist, research individually artist, PowerPoint Presentation collaborating with partner, Art History Research students will research, media used Artwork, artist from the list of artists, Art History Research will need to be introduced, to be introduced using PowerPoint, research with a partner artists, artist look up biography, Artwork interpret Artist's work, partner dividing research, biography identify schooling