Warning:
JavaScript is turned OFF. None of the links on this page will work until it is reactivated.
If you need help turning JavaScript On, click here.
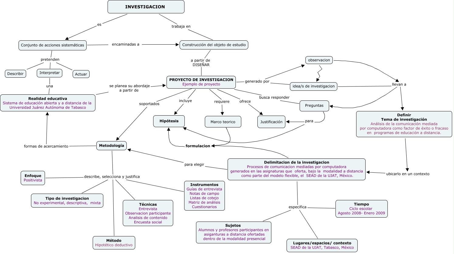
Este Cmap, tiene información relacionada con: Investigacion Educativa Angélica Fabila E, ???? soportados Metodología, observacion llevan a Preguntas, Marco teorico formulacion Hipótesis, Delimitacion de la investigacion Procesos de comunicacion mediadas por computadora generados en las asignaturas que oferta, bajo la modalidad a distancia como parte del modelo flexible, el SEAD de la UJAT, México. especifica Sujetos Alumnos y profesores participantes en asiganturas a distancia ofertadas dentro de la modalidad presencial, PROYECTO DE INVESTIGACION Ejemplo de proyecto generado por idea/s de investigacion, Delimitacion de la investigacion Procesos de comunicacion mediadas por computadora generados en las asignaturas que oferta, bajo la modalidad a distancia como parte del modelo flexible, el SEAD de la UJAT, México. formulacion Hipótesis, Preguntas para Justificación, Metodología describe, selecciona y justifica Técnicas Entrevista Observacion participante Analisis de contenido Encuesta social, Delimitacion de la investigacion Procesos de comunicacion mediadas por computadora generados en las asignaturas que oferta, bajo la modalidad a distancia como parte del modelo flexible, el SEAD de la UJAT, México. especifica Lugares/espacios/ contexto SEAD de la UJAT, Tabasco, México, PROYECTO DE INVESTIGACION Ejemplo de proyecto requiere Marco teorico, Construcción del objeto de estudio a partir de DISEÑAR PROYECTO DE INVESTIGACION Ejemplo de proyecto, INVESTIGACION trabaja en Construcción del objeto de estudio, idea/s de investigacion llevan a Definir Tema de investigación Análisis de la comunicación mediada por computadora como factor de éxito o fracaso en programas de educación a distancia., PROYECTO DE INVESTIGACION Ejemplo de proyecto busca responder Preguntas, Definir Tema de investigación Análisis de la comunicación mediada por computadora como factor de éxito o fracaso en programas de educación a distancia. ubicarlo en un contexto Delimitacion de la investigacion Procesos de comunicacion mediadas por computadora generados en las asignaturas que oferta, bajo la modalidad a distancia como parte del modelo flexible, el SEAD de la UJAT, México., Delimitacion de la investigacion Procesos de comunicacion mediadas por computadora generados en las asignaturas que oferta, bajo la modalidad a distancia como parte del modelo flexible, el SEAD de la UJAT, México. para elegir Metodología, PROYECTO DE INVESTIGACION Ejemplo de proyecto ofrece Justificación, Metodología describe, selecciona y justifica Instrumentos Guías de entrevista Notas de campo Listas de cotejo Matriz de análisis Cuestionarios, observacion llevan a Definir Tema de investigación Análisis de la comunicación mediada por computadora como factor de éxito o fracaso en programas de educación a distancia., PROYECTO DE INVESTIGACION Ejemplo de proyecto incluye Hipótesis