Warning:
JavaScript is turned OFF. None of the links on this page will work until it is reactivated.
If you need help turning JavaScript On, click here.
The Concept Map you are trying to access has information related to:
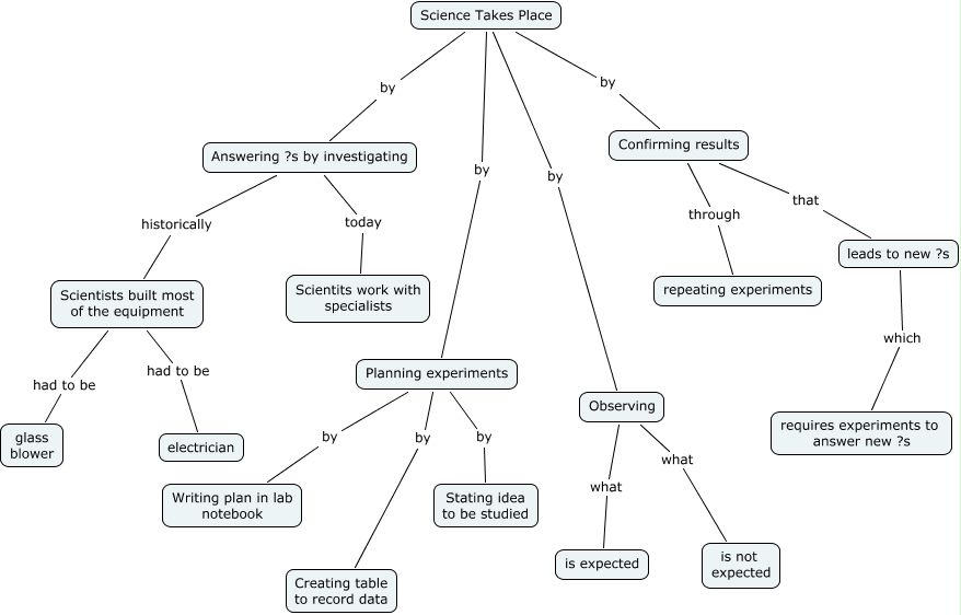
1-1-1, Confirming results that leads to new ?s, Planning experiments by Writing plan in lab notebook, Science Takes Place by Planning experiments, Science Takes Place by Confirming results, Science Takes Place by Observing, leads to new ?s which requires experiments to answer new ?s, Observing what is expected, Planning experiments by Creating table to record data, Scientists built most of the equipment had to be electrician, Planning experiments by Stating idea to be studied