Warning:
JavaScript is turned OFF. None of the links on this page will work until it is reactivated.
If you need help turning JavaScript On, click here.
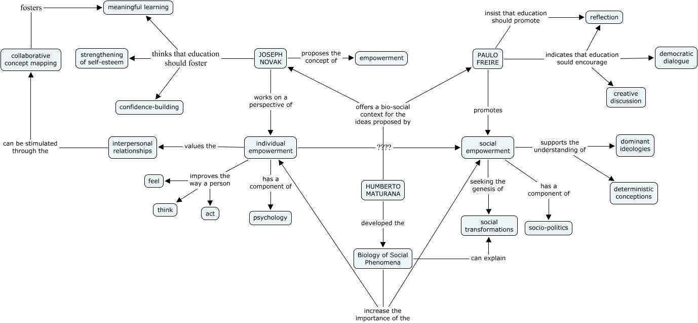
Esse mapa conceitual, produzido no IHMC CmapTools, tem a informação relacionada a: Novedades_RefTeorico_English_v2, Biology of Social Phenomena increase the importance of the social empowerment, individual empowerment has a component of psychology, JOSEPH NOVAK works on a perspective of individual empowerment, interpersonal relationships can be stimulated through the collaborative concept mapping, HUMBERTO MATURANA developed the Biology of Social Phenomena, JOSEPH NOVAK thinks that education should foster strengthening of self-esteem, JOSEPH NOVAK thinks that education should foster meaningful learning, PAULO FREIRE indicates that education sould encourage reflection, PAULO FREIRE promotes social empowerment, social empowerment supports the understanding of dominant ideologies, social empowerment has a component of socio-politics, JOSEPH NOVAK proposes the concept of empowerment, individual empowerment values the interpersonal relationships, Biology of Social Phenomena can explain social transformations, individual empowerment improves the way a person feel, JOSEPH NOVAK thinks that education should foster confidence-building, Biology of Social Phenomena increase the importance of the individual empowerment, social empowerment seeking the genesis of social transformations, social empowerment supports the understanding of deterministic conceptions, individual empowerment improves the way a person act