Warning:
JavaScript is turned OFF. None of the links on this page will work until it is reactivated.
If you need help turning JavaScript On, click here.
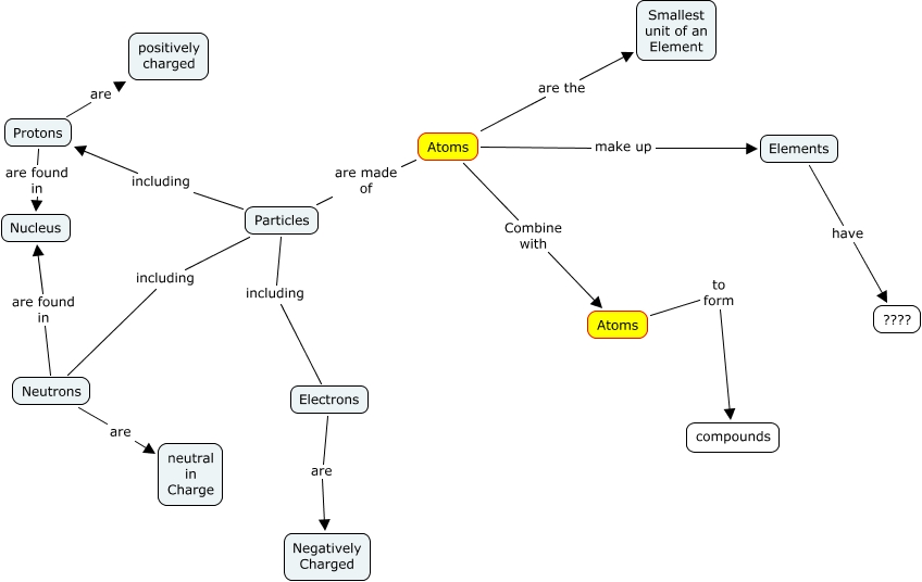
This Concept Map, created with IHMC CmapTools, has information related to: atoms, Atoms are the Smallest unit of an Element, Elements have ????, Neutrons are found in Nucleus, Atoms Combine with Atoms, Particles including Protons, Particles including Neutrons, Particles including Electrons, Protons are positively charged, Atoms are made of Particles, Neutrons are neutral in Charge, Atoms make up Elements, Atoms to form compounds, Electrons are Negatively Charged, Protons are found in Nucleus