Warning:
JavaScript is turned OFF. None of the links on this page will work until it is reactivated.
If you need help turning JavaScript On, click here.
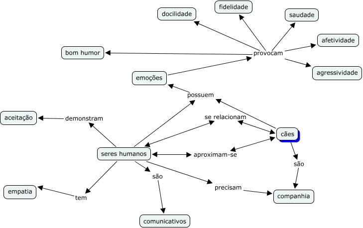
Esse mapa conceitual, produzido no IHMC CmapTools, tem a informação relacionada a: mapa1a, seres humanos aproximam-se cães, cães possuem emoções, emoções provocam agressividade, seres humanos se relacionam cães, emoções provocam fidelidade, emoções provocam afetividade, seres humanos tem empatia, emoções provocam saudade, emoções provocam bom humor, emoções provocam docilidade, cães são companhia, seres humanos precisam companhia, seres humanos são comunicativos, seres humanos possuem emoções, seres humanos demonstram aceitação