Warning:
JavaScript is turned OFF. None of the links on this page will work until it is reactivated.
If you need help turning JavaScript On, click here.
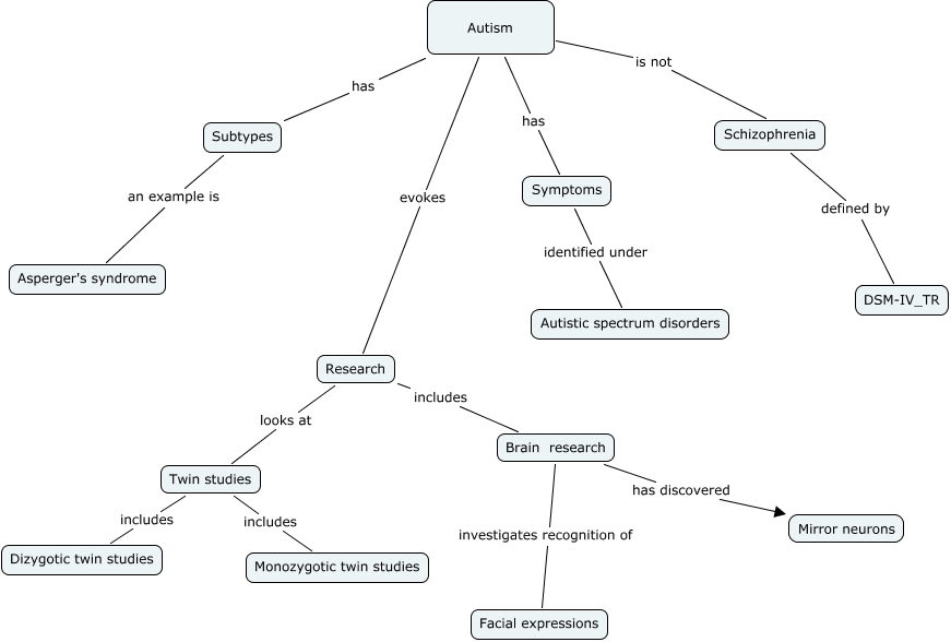
This Concept Map, created with IHMC CmapTools, has information related to: Autism_KT, Twin studies includes Dizygotic twin studies, Research looks at Twin studies, Autism has Subtypes, Autism is not Schizophrenia, Brain research investigates recognition of Facial expressions, Twin studies includes Monozygotic twin studies, Schizophrenia defined by DSM-IV_TR, Brain research has discovered Mirror neurons, Symptoms identified under Autistic spectrum disorders, Autism has Symptoms, Research includes Brain research, Autism evokes Research, Subtypes an example is Asperger's syndrome