Warning:
JavaScript is turned OFF. None of the links on this page will work until it is reactivated.
If you need help turning JavaScript On, click here.
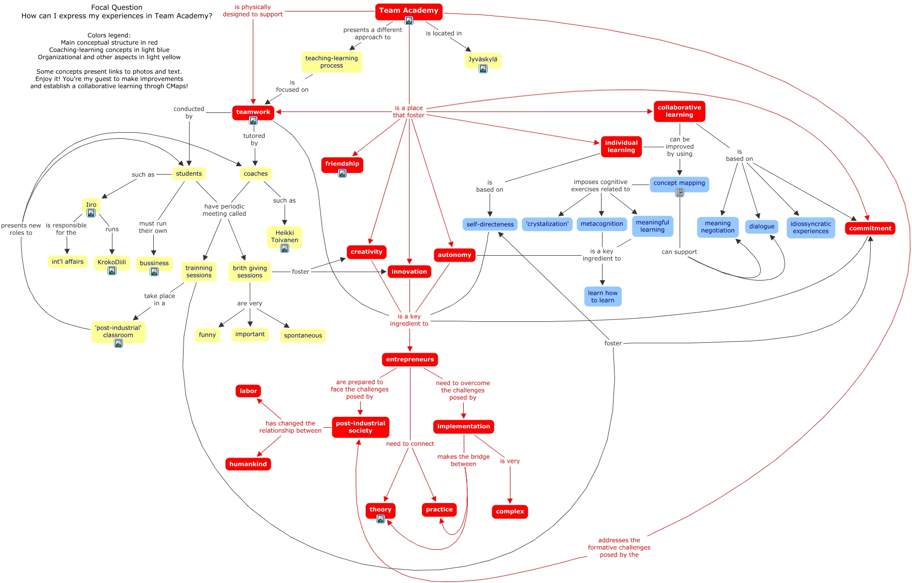
Esse mapa conceitual, produzido no IHMC CmapTools, tem a informação relacionada a: TA_version2, teamwork tutored by coaches, collaborative learning is based on commitment, entrepreneurs need to overcome the challenges posed by implementation, meaningful learning is a key ingredient to learn how to learn, autonomy is a key ingredient to entrepreneurs, post-industrial society has changed the relationship between labor, trainning sessions take place in a 'post-industrial' classroom, self-directeness is a key ingredient to entrepreneurs, Team Academy is located in Jyväskylä, individual learning is based on self-directeness, Team Academy addresses the formative challenges posed by the post-industrial society, commitment is a key ingredient to entrepreneurs, concept mapping imposes cognitive exercises related to meaningful learning, teaching-learning process is focused on teamwork, Iiro is responsible for the int'l affairs, coaches such as Heikki Toivanen, Team Academy is a place that foster autonomy, collaborative learning is based on idiossyncratic experiences, post-industrial society has changed the relationship between humankind, entrepreneurs need to connect theory