Warning:
JavaScript is turned OFF. None of the links on this page will work until it is reactivated.
If you need help turning JavaScript On, click here.
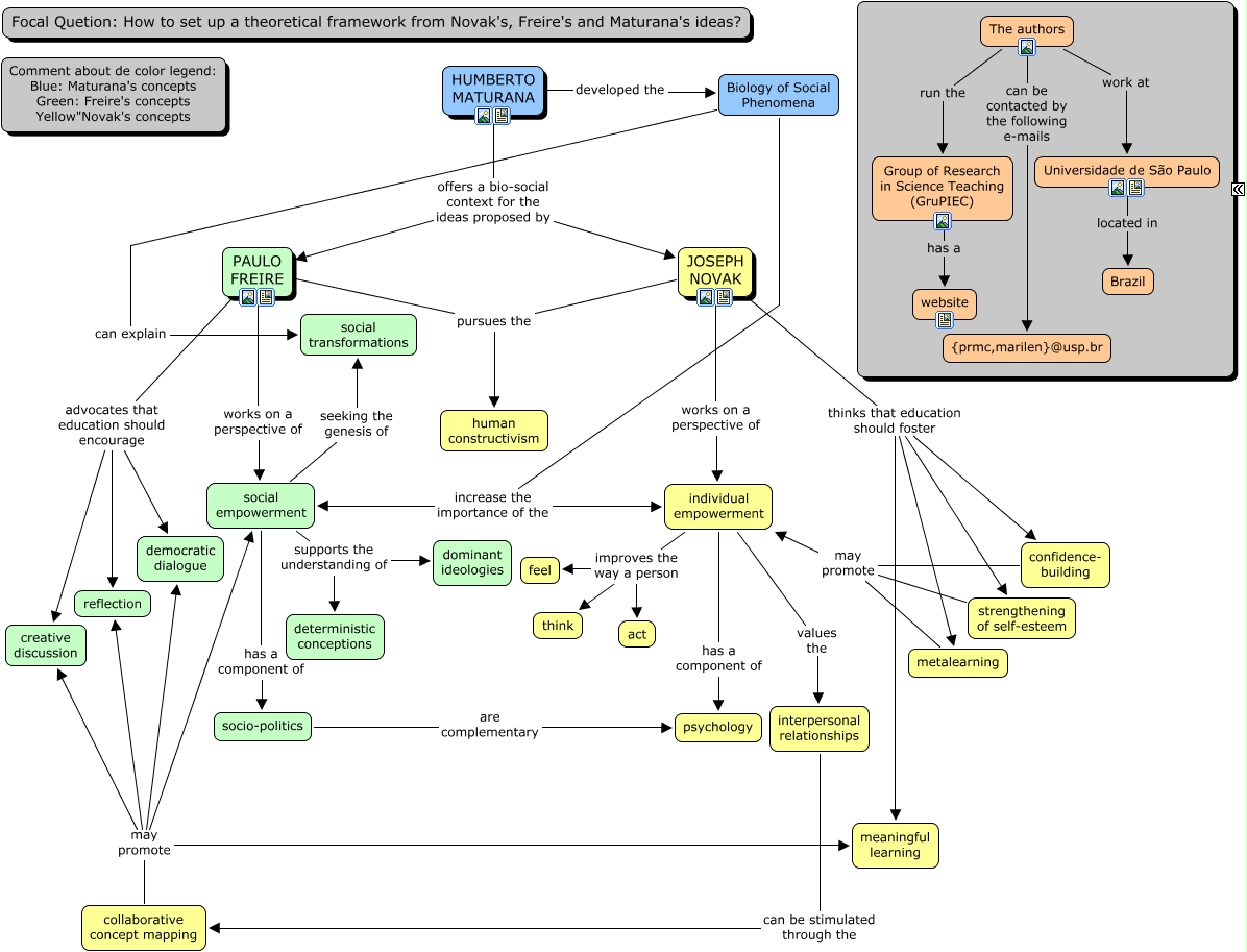
Esse mapa conceitual, produzido no IHMC CmapTools, tem a informação relacionada a: Empowerment and Education_v3, The authors run the Group of Research in Science Teaching (GruPIEC), individual empowerment improves the way a person feel, HUMBERTO MATURANA developed the Biology of Social Phenomena, JOSEPH NOVAK works on a perspective of individual empowerment, social empowerment supports the understanding of deterministic conceptions, JOSEPH NOVAK thinks that education should foster metalearning, JOSEPH NOVAK pursues the human constructivism, PAULO FREIRE advocates that education should encourage democratic dialogue, individual empowerment values the interpersonal relationships, PAULO FREIRE advocates that education should encourage creative discussion, individual empowerment has a component of psychology, interpersonal relationships can be stimulated through the collaborative concept mapping, strengthening of self-esteem may promote individual empowerment, The authors can be contacted by the following e-mails {prmc,marilen}@usp.br, individual empowerment improves the way a person act, Biology of Social Phenomena increase the importance of the social empowerment, PAULO FREIRE advocates that education should encourage reflection, PAULO FREIRE works on a perspective of social empowerment, social empowerment supports the understanding of dominant ideologies, collaborative concept mapping may promote creative discussion