Warning:
JavaScript is turned OFF. None of the links on this page will work until it is reactivated.
If you need help turning JavaScript On, click here.
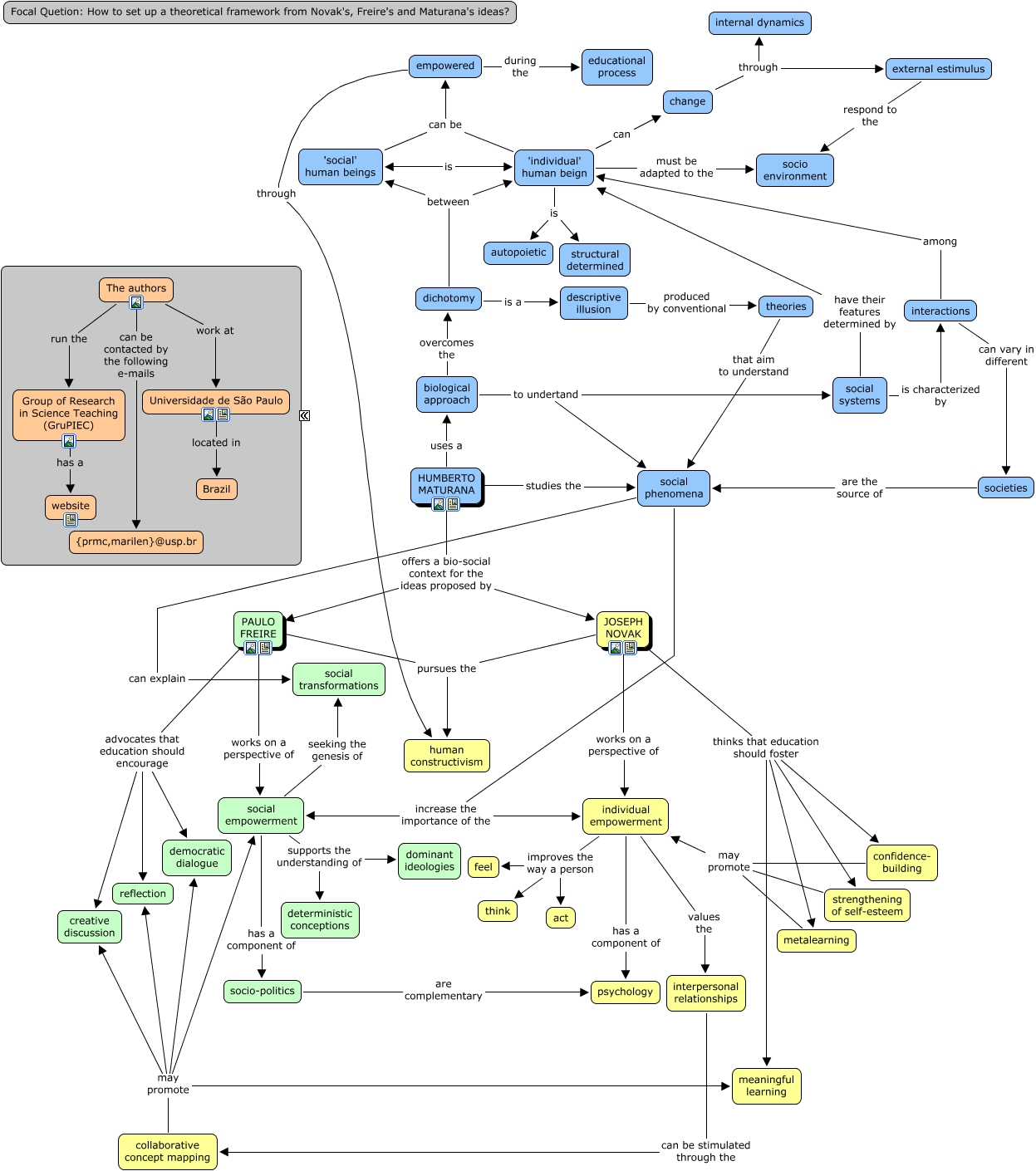
Esse mapa conceitual, produzido no IHMC CmapTools, tem a informação relacionada a: Empowerment and Education_v4, change through external estimulus, Universidade de São Paulo located in Brazil, social phenomena increase the importance of the individual empowerment, dichotomy between 'social' human beings, PAULO FREIRE advocates that education should encourage creative discussion, 'individual' human beign is autopoietic, biological approach to undertand social phenomena, collaborative concept mapping may promote meaningful learning, collaborative concept mapping may promote reflection, social empowerment supports the understanding of deterministic conceptions, collaborative concept mapping may promote creative discussion, collaborative concept mapping may promote social empowerment, PAULO FREIRE advocates that education should encourage reflection, 'individual' human beign must be adapted to the socio environment, socio-politics are complementary psychology, social systems have their features determined by 'individual' human beign, JOSEPH NOVAK pursues the human constructivism, individual empowerment values the interpersonal relationships, JOSEPH NOVAK thinks that education should foster strengthening of self-esteem, The authors can be contacted by the following e-mails {prmc,marilen}@usp.br