Warning:
JavaScript is turned OFF. None of the links on this page will work until it is reactivated.
If you need help turning JavaScript On, click here.
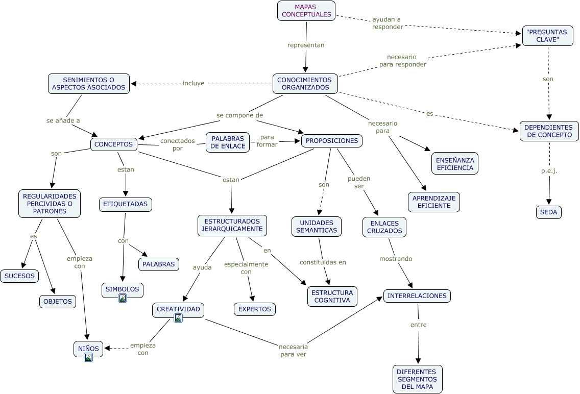
Este Cmap, tiene información relacionada con: MAPAS CONCEPTUALES 2, ESTRUCTURADOS JERARQUICAMENTE especialmente con EXPERTOS, CONOCIMIENTOS ORGANIZADOS necesario para responder "PREGUNTAS CLAVE", ESTRUCTURADOS JERARQUICAMENTE en ESTRUCTURA COGNITIVA, CONOCIMIENTOS ORGANIZADOS necesario para APRENDIZAJE EFICIENTE, CONOCIMIENTOS ORGANIZADOS incluye SENIMIENTOS O ASPECTOS ASOCIADOS, ETIQUETADAS con PALABRAS, CONCEPTOS estan ETIQUETADAS, CONOCIMIENTOS ORGANIZADOS necesario para ENSEÑANZA EFICIENCIA, ESTRUCTURADOS JERARQUICAMENTE ayuda CREATIVIDAD, SENIMIENTOS O ASPECTOS ASOCIADOS se añade a CONCEPTOS, CONOCIMIENTOS ORGANIZADOS se compone de CONCEPTOS, DEPENDIENTES DE CONCEPTO p.e.j. SEDA, "PREGUNTAS CLAVE" son DEPENDIENTES DE CONCEPTO, CONCEPTOS estan ESTRUCTURADOS JERARQUICAMENTE, CREATIVIDAD empieza con NIÑOS, REGULARIDADES PERCIVIDAS O PATRONES es SUCESOS, ETIQUETADAS con SIMBOLOS, REGULARIDADES PERCIVIDAS O PATRONES es OBJETOS, MAPAS CONCEPTUALES representan CONOCIMIENTOS ORGANIZADOS, PROPOSICIONES estan ESTRUCTURADOS JERARQUICAMENTE