Warning:
JavaScript is turned OFF. None of the links on this page will work until it is reactivated.
If you need help turning JavaScript On, click here.
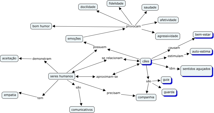
Esse mapa conceitual, produzido no IHMC CmapTools, tem a informação relacionada a: mapa1b, seres humanos possuem emoções, cães são guarda, cães têm sentidos aguçados, cães causam bem-estar, seres humanos se relacionam cães, emoções provocam fidelidade, seres humanos demonstram aceitação, emoções provocam saudade, emoções provocam bom humor, seres humanos precisam companhia, emoções provocam afetividade, cães estimulam auto-estima, cães são guia, cães são companhia, cães possuem emoções, seres humanos aproximam-se cães, seres humanos tem empatia, emoções provocam docilidade, seres humanos são comunicativos, emoções provocam agressividade