Warning:
JavaScript is turned OFF. None of the links on this page will work until it is reactivated.
If you need help turning JavaScript On, click here.
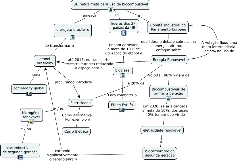
Esse mapa conceitual, produzido no IHMC CmapTools, tem a informação relacionada a: UE reduz meta para uso de biocombustível, Eletricidade e / ou hidrogênio renovável, Eletricidade Como alternativa. Por exemplo o Carro Elétrico, etanol brasileiro numa commodity global, Energia Renovável até 2015, no transporte terrestre europeu reduzindo o espaço para o etanol brasileiro, UE reduz meta para uso de biocombustível o Comitê Industrial do Parlamento Europeu, Comitê Industrial do Parlamento Europeu A votação fixou uma meta intermediária de 5% no uso de Energia Renovável, líderes dos 27 países da UE tinham aprovado a meta de 10% de utilização de etanol e biodiesel, Biocombustíveis de primeira geração Em 2020, seria alcançada a meta de 10%, dos quais 40% teriam que vir de eletricidade renovável, Energia Renovável No total, 80% viriam de Biocombustíveis de primeira geração, etanol brasileiro E procurando introduzir Eletricidade, Comitê Industrial do Parlamento Europeu que lidera o debate sobre clima e energia, alterou o enfoque sobre Energia Renovável, Energia Renovável e 20% de Eletricidade, UE reduz meta para uso de biocombustível os líderes dos 27 países da UE, biocarburante de segunda geração cortando significativamente o espaço para o etanol brasileiro, UE reduz meta para uso de biocombustível ameaça o projeto brasileiro, o projeto brasileiro de transformar o etanol brasileiro, eletricidade renovável e biocarburante de segunda geração, hidrogênio renovável e / ou biocombustíveis de segunda geração, biodiesel Para combater o Efeito Estufa