Warning:
JavaScript is turned OFF. None of the links on this page will work until it is reactivated.
If you need help turning JavaScript On, click here.
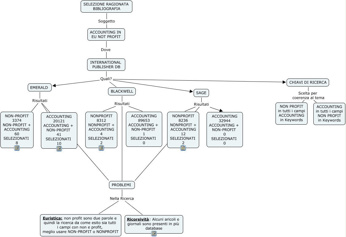
Questa Cmap, creata con IHMC CmapTools, contiene informazioni relative a: Processo Selettivo, CHIAVI DI RICERCA Scelta per coerenza al tema NON PROFIT in tutti i campi ACCOUNTING in Keywords, SAGE Risultati NONPROFIT 8236 NONPROFIT + ACCOUNTING 12 SELEZIONATI 2, CHIAVI DI RICERCA Scelta per coerenza al tema ACCOUNTING in tutti i campi NON PROFIT in Keywords, SAGE Risultati ACCOUNTING 32944 ACCOUNTING + NON-PROFIT 0 SELEZIONATI 0, EMERALD Risultati ACCOUNTING 20121 ACCOUNTING + NON-PROFIT 41 SELEZIONATI 10, BLACKWELL Risultati PROBLEMI, SELEZIONE RAGIONATA BIBLIOGRAFIA Soggetto ACCOUNTING IN EU NOT PROFIT, EMERALD Risultati NON-PROFIT 3374 NON-PROFIT + ACCOUNTING 60 SELEZIONATI 8, ACCOUNTING IN EU NOT PROFIT Dove INTERNATIONAL PUBLISHER DB, PROBLEMI Nella Ricerca Euristica: non profit sono due parole e quindi la ricerca da come esito sia tutti i campi con non e profit, meglio usare NON-PROFIT o NONPROFIT, INTERNATIONAL PUBLISHER DB Quali? CHIAVI DI RICERCA, PROBLEMI Nella Ricerca Ricorsività: Alcuni aricoli e giornali sono presenti in più database, INTERNATIONAL PUBLISHER DB Quali? BLACKWELL, SAGE Risultati PROBLEMI, INTERNATIONAL PUBLISHER DB Quali? EMERALD, BLACKWELL Risultati NONPROFIT 8312 NONPROFIT + ACCOUNTING 4 SELEZIONATI 2, BLACKWELL Risultati ACCOUNTING 89653 ACCOUNTING + NON-PROFIT 1 SELEZIONATI 0, INTERNATIONAL PUBLISHER DB Quali? SAGE, EMERALD Risultati PROBLEMI