Warning:
JavaScript is turned OFF. None of the links on this page will work until it is reactivated.
If you need help turning JavaScript On, click here.
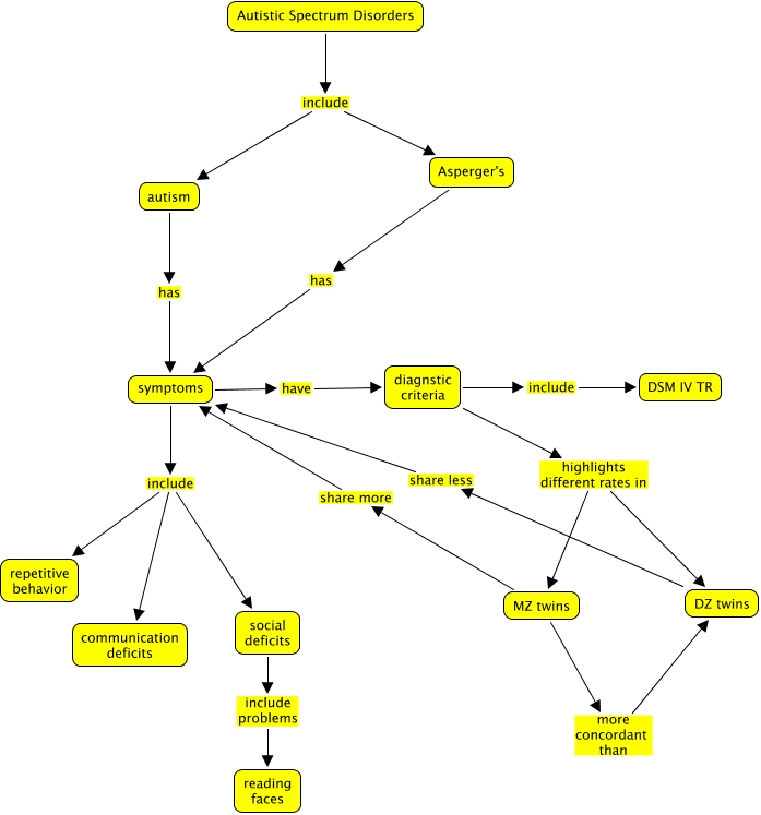
This Concept Map, created with IHMC CmapTools, has information related to: Autism_JC, MZ twins share more symptoms, autism has symptoms, Autistic Spectrum Disorders include Asperger's, diagnstic criteria highlights different rates in DZ twins, symptoms include repetitive behavior, social deficits include problems reading faces, symptoms include social deficits, Autistic Spectrum Disorders include autism, symptoms have diagnstic criteria, diagnstic criteria highlights different rates in MZ twins, Asperger's has symptoms, MZ twins more concordant than DZ twins, DZ twins share less symptoms, diagnstic criteria include DSM IV TR, symptoms include communication deficits