Warning:
JavaScript is turned OFF. None of the links on this page will work until it is reactivated.
If you need help turning JavaScript On, click here.
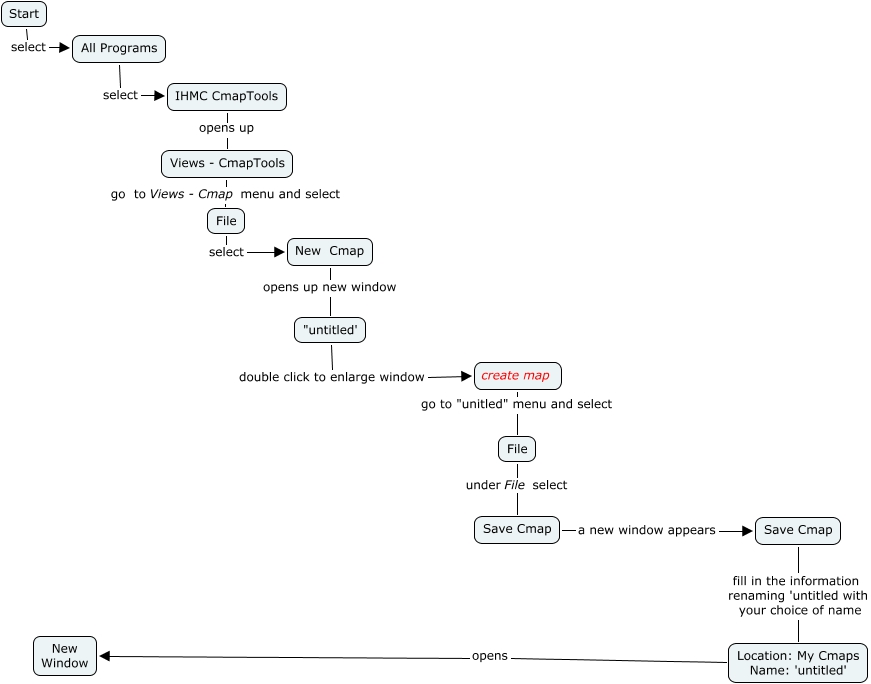
This Concept Map, created with IHMC CmapTools, has information related to: HOW TO USE CMAP, Start select All Programs, All Programs select IHMC CmapTools, New Cmap opens up new window "untitled', Save Cmap a new window appears Save Cmap, File select New Cmap, Location: My Cmaps Name: 'untitled' opens New Window, Save Cmap fill in the information renaming 'untitled with your choice of name Location: My Cmaps Name: 'untitled', "untitled' double click to enlarge window create map, Views - CmapTools go to Views - Cmap menu and select File, create map go to "unitled" menu and select File, File under File select Save Cmap, IHMC CmapTools opens up Views - CmapTools