Warning:
JavaScript is turned OFF. None of the links on this page will work until it is reactivated.
If you need help turning JavaScript On, click here.
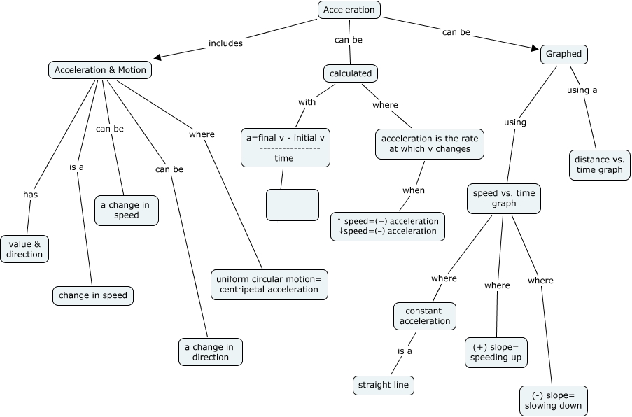
This Concept Map, created with IHMC CmapTools, has information related to: Acceleration, speed vs. time graph where (+) slope= speeding up, calculated with a=final v - initial v ---------------- time, Acceleration & Motion where uniform circular motion= centripetal acceleration, acceleration is the rate at which v changes when ↑ speed=(+) acceleration ↓speed=(-) acceleration, Acceleration can be calculated, Graphed using a distance vs. time graph, Acceleration can be Graphed, Graphed using speed vs. time graph, speed vs. time graph where (-) slope= slowing down, Acceleration & Motion is a change in speed, constant acceleration is a straight line, Acceleration includes Acceleration & Motion, Acceleration & Motion has value & direction, speed vs. time graph where constant acceleration, Acceleration & Motion can be a change in direction, calculated where acceleration is the rate at which v changes, a=final v - initial v ---------------- time, Acceleration & Motion can be a change in speed