WARNING:
JavaScript is turned OFF. None of the links on this concept map will
work until it is reactivated.
If you need help turning JavaScript On, click here.
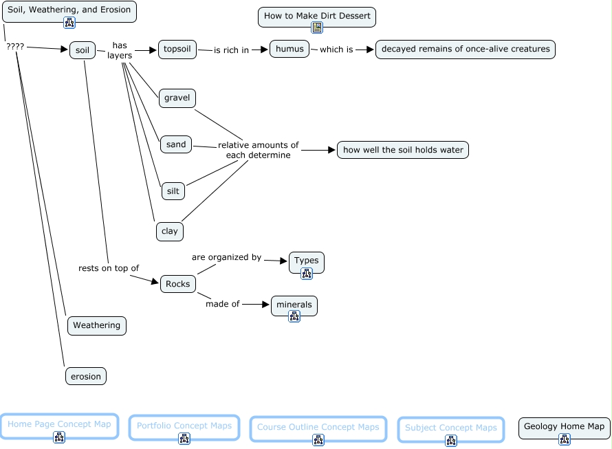
This Concept Map, created with IHMC CmapTools, has information related to: Soil Weathering and Erosion, soil has layers clay, soil has layers gravel, silt relative amounts of each determine how well the soil holds water, Rocks made of minerals, soil has layers silt, Soil, Weathering, and Erosion ???? erosion, soil has layers topsoil, clay relative amounts of each determine how well the soil holds water, Soil, Weathering, and Erosion ???? soil, gravel relative amounts of each determine how well the soil holds water, soil rests on top of Rocks, Soil, Weathering, and Erosion ???? Weathering, Rocks are organized by Types, humus which is decayed remains of once-alive creatures, topsoil is rich in humus, soil has layers sand, sand relative amounts of each determine how well the soil holds water