Warning:
JavaScript is turned OFF. None of the links on this page will work until it is reactivated.
If you need help turning JavaScript On, click here.
The Concept Map you are trying to access has information related to:
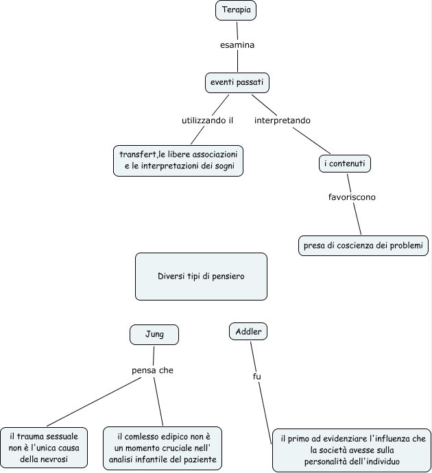
Modello psicoanalitico Psicotorepia, Addler fu il primo ad evidenziare l'influenza che la società avesse sulla personalità dell'individuo, Jung pensa che il comlesso edipico non è un momento cruciale nell' analisi infantile del paziente, eventi passati interpretando i contenuti, Terapia esamina eventi passati, Jung pensa che il trauma sessuale non è l'unica causa della nevrosi, eventi passati utilizzando il transfert,le libere associazioni e le interpretazioni dei sogni, i contenuti favoriscono presa di coscienza dei problemi