Warning:
JavaScript is turned OFF. None of the links on this page will work until it is reactivated.
If you need help turning JavaScript On, click here.
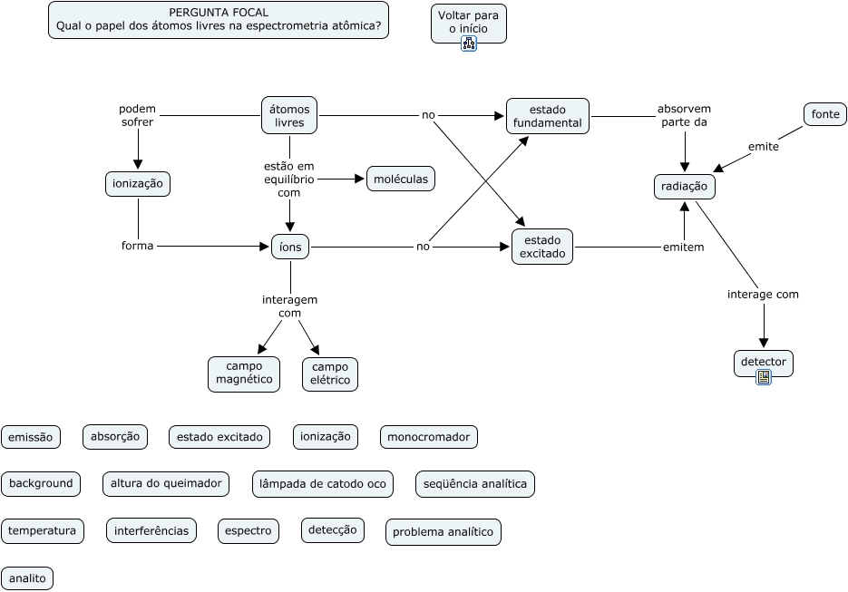
Esse mapa conceitual, produzido no IHMC CmapTools, tem a informação relacionada a: AtomosLivres_v1, estado fundamental absorvem parte da radiação, átomos livres podem sofrer ionização, átomos livres no estado excitado, ionização forma íons, radiação interage com detector, íons no estado fundamental, átomos livres estão em equilíbrio com íons, íons no estado excitado, átomos livres estão em equilíbrio com moléculas, íons interagem com campo magnético, fonte emite radiação, estado excitado emitem radiação, átomos livres no estado fundamental, íons interagem com campo elétrico