Warning:
JavaScript is turned OFF. None of the links on this page will work until it is reactivated.
If you need help turning JavaScript On, click here.
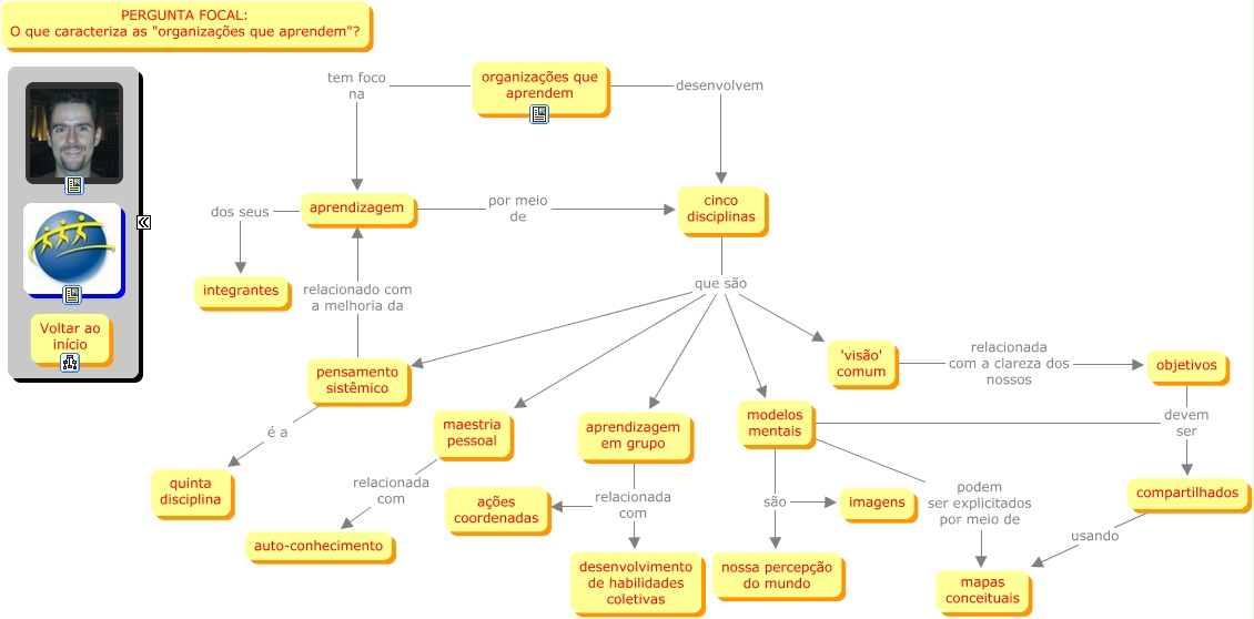
Esse mapa conceitual, produzido no IHMC CmapTools, tem a informação relacionada a: LearningOrg_v1, organizações que aprendem desenvolvem cinco disciplinas, pensamento sistêmico relacionado com a melhoria da aprendizagem, aprendizagem em grupo relacionada com desenvolvimento de habilidades coletivas, 'visão' comum relacionada com a clareza dos nossos objetivos, modelos mentais são imagens, modelos mentais são nossa percepção do mundo, cinco disciplinas que são 'visão' comum, cinco disciplinas que são pensamento sistêmico, cinco disciplinas que são modelos mentais, cinco disciplinas que são maestria pessoal, pensamento sistêmico é a quinta disciplina, aprendizagem em grupo relacionada com ações coordenadas, modelos mentais devem ser compartilhados, cinco disciplinas que são aprendizagem em grupo, maestria pessoal relacionada com auto-conhecimento, aprendizagem por meio de cinco disciplinas, aprendizagem dos seus integrantes, modelos mentais podem ser explicitados por meio de mapas conceituais, objetivos devem ser compartilhados, compartilhados usando mapas conceituais