Warning:
JavaScript is turned OFF. None of the links on this page will work until it is reactivated.
If you need help turning JavaScript On, click here.
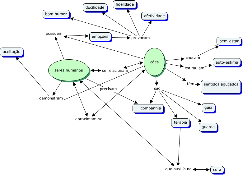
Esse mapa conceitual, produzido no IHMC CmapTools, tem a informação relacionada a: do grupo_aula presencial, cães são guarda, emoções provocam docilidade, cães são terapia, cães causam bem-estar, terapia que auxilía na cura, emoções provocam afetividade, cães demonstram aceitação, terapia que auxilía na seres humanos, cães são companhia, cães possuem emoções, seres humanos se relacionam cães, seres humanos precisam companhia, cães têm sentidos aguçados, seres humanos possuem emoções, cães estimulam auto-estima, seres humanos demonstram aceitação, cães são guia, emoções provocam fidelidade, seres humanos aproximam-se cães, emoções provocam bom humor