Warning:
JavaScript is turned OFF. None of the links on this page will work until it is reactivated.
If you need help turning JavaScript On, click here.
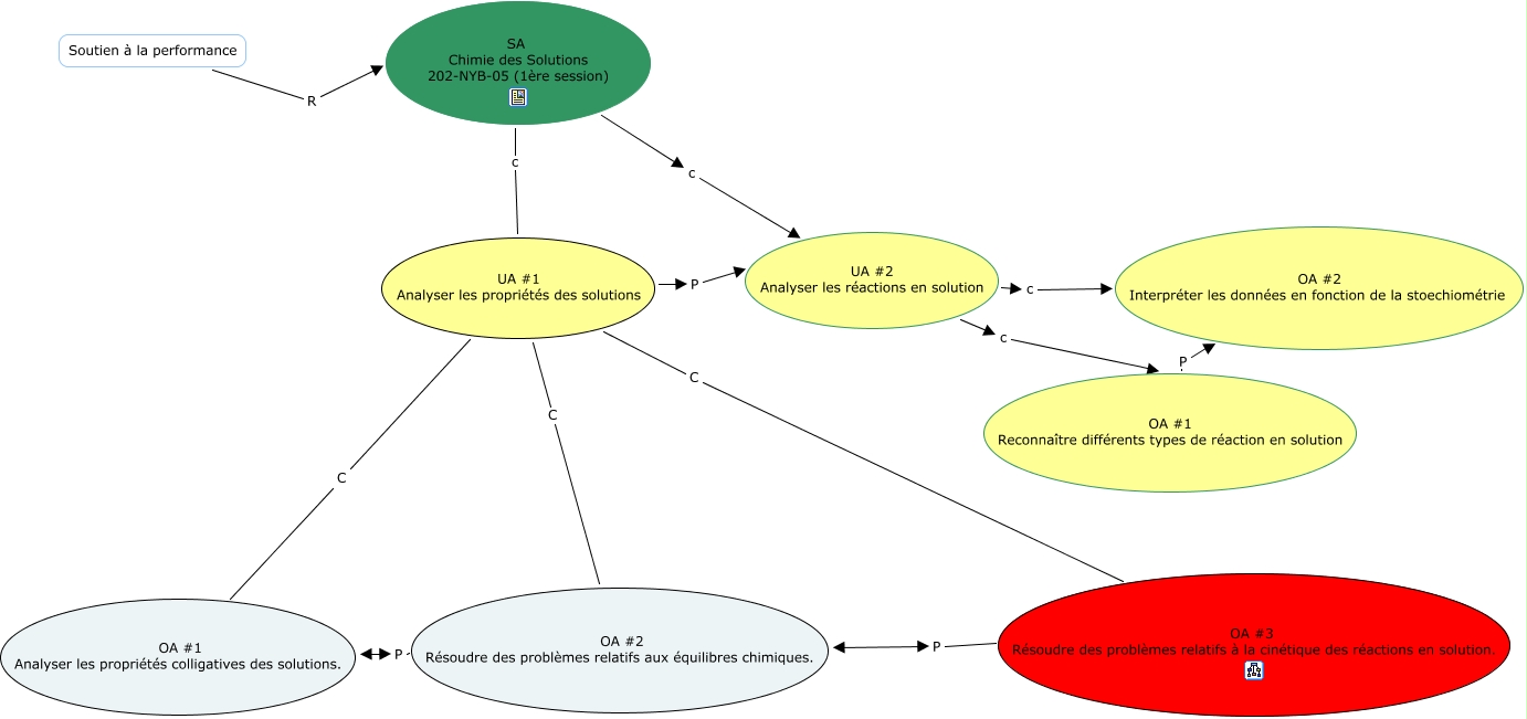
Cette carte conceptuelle, cree avec IHMC CmapTools, contient des informations liees a : SA, SA Chimie des Solutions 202-NYB-05 (1ère session) c UA #2 Analyser les réactions en solution, UA #2 Analyser les réactions en solution c OA #2 Interpréter les données en fonction de la stoechiométrie, UA #2 Analyser les réactions en solution c OA #1 Reconnaître différents types de réaction en solution, OA #2 Résoudre des problèmes relatifs aux équilibres chimiques. P OA #3 Résoudre des problèmes relatifs à la cinétique des réactions en solution., UA #1 Analyser les propriétés des solutions C OA #1 Analyser les propriétés colligatives des solutions., UA #1 Analyser les propriétés des solutions P UA #2 Analyser les réactions en solution, UA #1 Analyser les propriétés des solutions C OA #3 Résoudre des problèmes relatifs à la cinétique des réactions en solution., OA #1 Reconnaître différents types de réaction en solution P OA #2 Interpréter les données en fonction de la stoechiométrie, Soutien à la performance R SA Chimie des Solutions 202-NYB-05 (1ère session), OA #1 Analyser les propriétés colligatives des solutions. P OA #2 Résoudre des problèmes relatifs aux équilibres chimiques.