Warning:
JavaScript is turned OFF. None of the links on this page will work until it is reactivated.
If you need help turning JavaScript On, click here.
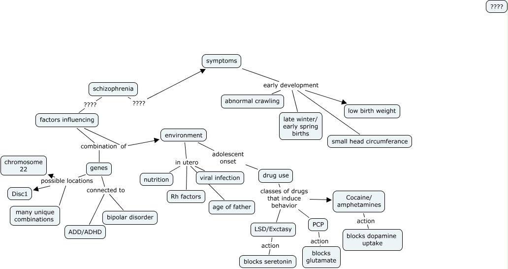
This Concept Map, created with IHMC CmapTools, has information related to: Nancy's map, symptoms early development low birth weight, environment adolescent onset drug use, genes possible locations many unique combinations, genes possible locations Disc1, environment in utero Rh factors, symptoms early development small head circumferance, environment in utero viral infection, environment in utero age of father, Cocaine/ amphetamines action blocks dopamine uptake, drug use classes of drugs that induce behavior LSD/Exctasy, schizophrenia ???? factors influencing, symptoms early development abnormal crawling, LSD/Exctasy action blocks seretonin, drug use classes of drugs that induce behavior Cocaine/ amphetamines, drug use classes of drugs that induce behavior PCP, factors influencing of environment, factors influencing combination genes, genes connected to bipolar disorder, schizophrenia ???? symptoms, genes possible locations chromosome 22