Warning:
JavaScript is turned OFF. None of the links on this page will work until it is reactivated.
If you need help turning JavaScript On, click here.
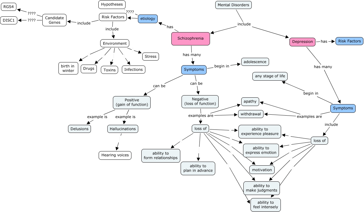
This Concept Map, created with IHMC CmapTools, has information related to: schizo, Candidate Genes ???? DISC1, Symptoms can be Positive (gain of function), Positive (gain of function) example is Hallucinations, Risk Factors include Candidate Genes, loss of ability to make judgments, Mental Disorders include Schizophrenia, loss of motivation, loss of ability to express emotion, Environment Stress, loss of ability to make judgments, loss of ability to plan in advance, etiology Risk Factors, loss of ability to feel intensely, loss of ability to form relationships, Negative (loss of function) examples are withdrawal, Depression has many Symptoms, Schizophrenia has many Symptoms, loss of motivation, Hallucinations Hearing voices, loss of ability to feel intensely