Warning:
JavaScript is turned OFF. None of the links on this page will work until it is reactivated.
If you need help turning JavaScript On, click here.
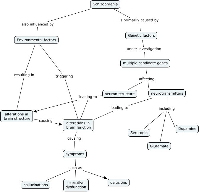
This Concept Map, created with IHMC CmapTools, has information related to: Untitled 2, alterations in brain structure causing alterations in brain function, Schizophrenia also influenced by Environmental factors, neurotransmitters including Dopamine, Environmental factors triggering alterations in brain function, Genetic factors under investigation multiple candidate genes, alterations in brain function causing symptoms, neurotransmitters including Glutamate, symptoms such as executive dysfunction, symptoms such as delusions, symptoms such as hallucinations, neuron structure leading to alterations in brain structure, multiple candidate genes affecting neurotransmitters, multiple candidate genes affecting neuron structure, neuron structure leading to alterations in brain function, neurotransmitters leading to alterations in brain function, neurotransmitters including Serotonin, Schizophrenia is primarily caused by Genetic factors, Environmental factors resulting in alterations in brain structure