Warning:
JavaScript is turned OFF. None of the links on this page will work until it is reactivated.
If you need help turning JavaScript On, click here.
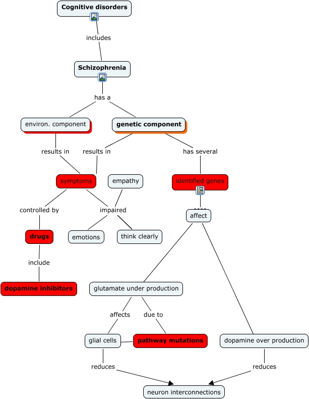
This Concept Map, created with IHMC CmapTools, has information related to: polly, genetic component has several identified genes, drugs include dopamine inhibitors, glutamate under production affects glial cells, dopamine over production reduces neuron interconnections, identified genes ???? affect, empathy impaired emotions, symptoms impaired think clearly, genetic component results in symptoms, glutamate under production due to pathway mutations, symptoms controlled by drugs, symptoms impaired emotions, Schizophrenia has a environ. component, affect ???? glutamate under production, affect ???? dopamine over production, pathway mutations ???? glial cells, Cognitive disorders includes Schizophrenia, Schizophrenia has a genetic component, empathy impaired think clearly, environ. component results in symptoms, symptoms impaired think clearly